核心定义
我们来明确一下这三者分别是什么:

-
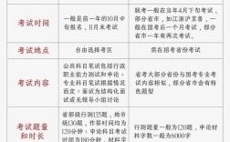
- 定义:由中共中央组织部、国家公务员局组织,面向全国招录中央机关及其直属机构工作人员的考试。
- 招录单位:中央部委(如外交部、发改委)、垂直管理机构(如海关、税务、铁路公安、国家统计局调查总队等)、中央党群机关(如全国总工会、共青团中央)等。
- 特点:中央层级,管理权限高,福利待遇通常更优厚,全国统一命题。
-
省考(省级公务员考试)
- 定义:由各省(自治区、直辖市)党委组织部、省公务员局组织,招录本省各级机关(省、市、县、乡四级)工作人员的考试。
- 招录单位:省直机关(如省财政厅、省教育厅)、市直机关、县直机关、乡镇机关等。
- 特点:地方层级,招录范围和岗位与本省经济社会发展紧密相关,各省独立命题(部分省份会联合命题,如“联考”)。
-
市考(市级公务员考试)
- 定义:市考是省考的一部分,在中国现行公务员招录体系中,绝大多数省份都是“省考统考”,即由省级单位统一组织,一次性完成对本省所有市、县、乡各级机关的招录工作。
- 招录单位:通常指在省考中,专门面向市级机关的职位。
- 特点:没有独立的市考,你看到的“市考”岗位,都是在“XX省XXXX年度考试录用公务员公告”这个大框架下发布的,备考和考试流程与省考完全一致。
简单总结:国考是中央的,省考是地方的,市考不是一个独立的考试,而是省考中面向市级岗位的招录环节。
详细对比分析
为了让你更直观地理解,我们从多个维度进行对比:
| 对比维度 | 国考 (国家公务员考试) | 省考 (省级公务员考试) | 市考 (市级公务员考试) |
|---|---|---|---|
| 组织单位 | 中共中央组织部、国家公务员局 | 各省委组织部、省公务员局 | 无独立组织单位,是省考的一部分 |
| 招录单位 | 中央机关、直属机构、垂直管理单位 | 省、市、县、乡四级机关 | 仅限市级机关(如市公安局、市财政局) |
| 招录范围 | 全国(部分岗位面向特定地区或人群) | 本省户籍或本省生源(部分岗位面向全国) | 本省(作为省考的一部分) |
| 考试时间 | 固定在每年10月报名,11月底或12月初笔试 | 时间不固定,多数省份会参加上半年(3-4月)的“联考”,少数省份在下半年(如9-10月)单独组织。 | 与省考时间完全一致 |
| 考试科目 | 《行政职业能力测验》(行测)、《申论》 | 《行政职业能力测验》(行测)、《申论》 | 与省考科目完全一致 |
| 《申论》区别 | 材料更宏观、理论性更强,常涉及国家大政方针、国际国内大事。 | 材料更接地气、更侧重本省情,常涉及本省的社会、经济、文化问题。 | 与省考《申论》要求一致,侧重分析解决市级层面的问题。 |
| 命题单位 | 国家公务员局命题 | 各省自行命题或参与多省联考命题 | 跟随省考的命题单位 |
| 职位层级 | 中央级、副部级、司局级、处级、科级等 | 厅局级、处级、科级、科员级、办事员级等 | 处级、科级、科员级为主 |
| 福利待遇 | 通常最高,福利体系完善,工资由中央财政保障。 | 中等偏上,因省份经济水平而异(如江浙粤鲁较高),工资由省/市/县财政保障。 | 与同省其他岗位基本持平,略高于县级,低于省级核心部门。 |
| 职业发展 | 天花板高,晋升通道更广,有机会进入中央核心部门。 | 天花板相对较低,主要在本省系统内发展,晋升受地方编制和职数限制。 | 与省考岗位类似,发展前景取决于所在单位和个人能力。 |
如何选择:给考生的建议
了解了以上区别,你可以根据自己的情况做出最合适的选择:
从职业规划角度
- 立志进入中央部委、国家核心战略部门:首选国考,比如你想在外交部、发改委、财政部等地方工作,或者想从事海关、税务等垂直管理系统的核心工作,国考是唯一的途径。
- 希望在家乡或目标省份长期稳定发展:首选省考,省考的岗位分布最广,从省市机关到乡镇基层都有,能让你深度融入地方发展,如果你对某个省份有特殊的感情或职业规划,省考是最佳选择。
- 想进入市级核心部门:关注省考中的“市级岗位”,例如你想报考XX市公安局、XX市市场监督管理局等,这些岗位都是在省考的职位表里发布的。
从考试难度和竞争角度
- 国考:
- 难度:整体难度略高于省考,行测题目更灵活,申论材料更宏观,对考生的理论素养和政策理解能力要求更高。
- 竞争:竞争异常激烈,因为是全国统考,不限户籍的岗位多,吸引了全国的优秀人才报考,热门岗位的报录比经常达到“千里挑一”甚至更高。
- 省考:
- 难度:整体难度适中,更侧重于考察解决实际问题的能力,题型和内容更贴近地方工作实际。
- 竞争:竞争相对缓和,竞争主要在本省考生之间进行,且很多岗位有户籍或生源地限制,对于只想考家乡的考生来说,竞争压力会小很多。
从备考策略角度
- 国省考同时准备:这是绝大多数考生的选择,因为国考和省考的考试科目(行测、申论)高度重合,知识点和题型大同小异,可以先全力冲刺国考,如果国考失利,还能马上投入省考的复习,大大提高了“上岸”的概率。
- 时间冲突怎么办:如果国考和省考笔试时间不冲突(例如国考在11月,省考在次年3月),可以同时备考,如果时间冲突(如联考省份),则需要根据自己的备考重心和状态做出取舍。
- 国考是通往中央舞台的门票,机会宝贵但竞争残酷。
- 省考是扎根地方发展的基石,选择多样且更接地气。
- 市考不是一个独立选项,它是省考体系中的一部分,是你报考市级岗位的途径。
对于大多数考生而言,“国考为主,省考为辅”的备考策略是最高效、最稳妥的选择,希望这份详细的解析能帮助你理清思路,明确方向,成功上岸!
