国考身份界定就是根据你的个人情况(如学历、学位、专业、基层工作经历、政治面貌、身份等)来确定你是否满足某个特定招录职位的所有报考条件。
这个过程可以分为两大步:第一步,明确自身条件;第二步,匹配职位要求。

第一步:明确你自身的“身份标签”
你需要先梳理清楚自己身上有哪些“标签”,这些标签就是你的“身份”,主要包括以下几个方面:
学历与学位
- 学历: 你是本科、硕士、博士还是专科?你的学历是否在学信网上可查(全日制、自考、成考、网教、电大都算)?
- 学位: 你是否获得了相应的学位(学士、硕士、博士)?有些职位明确要求“同时取得学历和学位”。
专业
- 具体专业: 你的毕业证书上写的专业是什么?(计算机科学与技术、法学、会计学)
- 专业大类: 你的专业属于哪个学科门类或专业大类?(工学、法学、管理学)
- 专业目录: 这是最关键的一点,国考会发布一个《中央机关及其直属机构202X年度考试录用公务员专业参考目录》,你的专业必须出现在这个目录里,才能报考要求该专业的职位,如果专业名称不完全一致,需要看目录下的备注说明或咨询招录单位确认。
基层工作经历

- 定义: 指在县级及以下党政机关、国有企事业单位、村(社区)组织及其他经济组织、社会组织等工作的经历,在军队团和相当于团以下单位工作的经历,退役士兵在军队服现役的经历,可视为基层工作经历。
- 计算方式: 通常从工作开始月份算起,截止到报考当月的累计工作时间,要求“两年及以上基层工作经历”,就是指截止到报名当月,你的累计工作时间已满两年。
- 如何界定: 查看你的劳动合同、社保缴纳记录、单位开具的证明等材料。
政治面貌
- 你是中共党员、共青团员还是群众?很多职位,特别是中央党群机关、垂直管理部门的核心岗位,会要求“中共党员”。
身份及其他特殊要求
- 应届生身份: 这是非常重要的一类身份。
- 当年应届毕业生: 指在报考当年即将毕业的在校生。
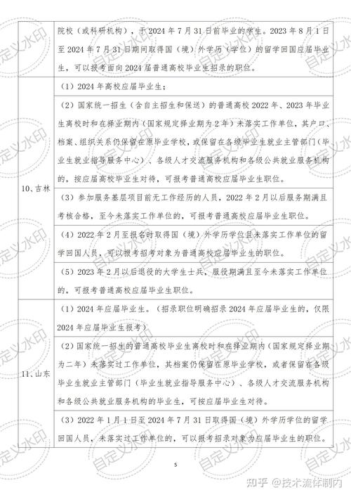
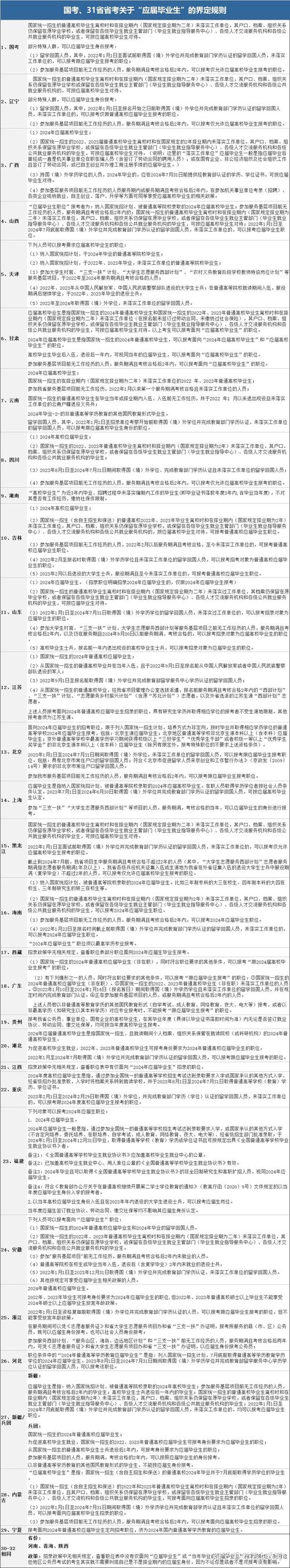
- 应届毕业生(含择业期内): 指国家统一招生的普通高校毕业生离校时和在择业期内(国家规定择业期为二年,即毕业离校未就业、户口、档案、组织关系仍保留在原毕业学校,或保留在各级毕业生就业主管部门、毕业生就业指导服务中心、各级人才交流服务机构和各级公共就业服务机构的毕业生)未落实工作单位,其档案、组织关系仍保留在原毕业学校,或保留在各级毕业生就业主管部门、毕业生就业指导服务中心、各级人才交流服务机构和各级公共就业服务机构的毕业生,很多职位专门面向应届生,竞争相对较小。
- 其他: 是否要求“限应届生”、“限男性”/“限女性”、“具有法律职业资格证书”、“具有大学英语六级证书”、“退役军人”等。
第二步:匹配职位表中的要求
国考职位表是身份界定的最终依据,职位表通常包含几十个列(字段),你需要将你的“身份标签”与职位表中的每一项要求进行匹配。
职位表核心字段解读:

| 字段 | 含义及如何匹配 |
|---|---|
| 部门代码/代码 | 职位的唯一标识,不用管。 |
| 招录机关 | 想报考的部门,如“公安部”、“国家税务总局”。 |
| 用人司局 | 具体到部门下的二级单位,如“公安部出入境管理局”。 |
| 职位名称 | 职位的名称,如“一级警长”、“主任科员”。 |
| 职位简介 | 的简要描述,帮助你了解岗位。 |
| 机构层级 | 中央、省(副省)、市(地)、县(区)、乡镇(街道)等,决定你的工作地点和未来发展。 |
| 职位属性 | 普通职位、特殊专业职位、公安机关人民警察职位等。 |
| 考试类别 | 省级以上 和 市地以下,行测和申论题目难度不同,需根据自身情况选择。 |
| **招考人数 | 该职位计划招几个人。 |
| **专业 | 【最关键】 你的专业必须完全匹配或属于其包含的专业大类,职位要求“计算机类”,你的专业是“计算机科学与技术”,就属于计算机类,可以报考。 |
| **学历 | 【最关键】 你的学历必须等于或高于职位要求的学历,职位要求“本科及以上”,你硕士毕业可以报考;但如果要求“仅限本科”,你硕士就不能报考。 |
| **学位 | 如果职位要求“学士及以上”,你必须有学士学位。 |
| **基层工作经历 | 【硬性门槛】 如果职位要求“具有两年基层工作经历”,而你没有,则不能报考。 |
| **政治面貌 | 如果职位要求“中共党员”,而你不是,则不能报考。 |
| **其他条件 | 这里包含了所有特殊要求,如“限应届生”、“限男性”、“需体能测评”、“需外语水平”等,必须逐条核对。 |
身份界定的核心原则与常见误区
核心原则:精准匹配,宁缺毋滥
国考报名是“资格审查制”,不是“录取制”,你只需要满足你所报职位的所有条件即可,不需要是所有职位里最优秀的,但任何一个条件不满足,都意味着你不能报考该职位。
常见误区:
- 专业名称不完全一样就认为不能报: 错!一定要去查《专业参考目录》,看你的专业是否属于职位要求的专业大类,职位要求“新闻传播学类”,你的专业是“广播电视学”,就属于这个大类,可以报考。
- 混淆应届生身份: 很多同学以为只有当年毕业的才算应届生。择业期内未就业的毕业生也拥有应届生身份,这是国考的一大福利,一定要利用好。
- 对基层工作经历的理解有偏差: 认为只有“村官”、“三支一扶”才算,在企业、事业单位、社区等的工作经历,只要符合定义,都可以算,关键是有无证明材料。
- 忽略“其他条件”: 很多职位会把最重要的限制条件放在“其他条件”里,限男性”、“需经常出差”、“需通过XX专业考试”等,如果漏看,会白忙一场。
- “所学专业”与“学位”不匹配: 职位要求“法学专业,并取得法学学士及以上学位”,如果你是“非法学专业”(如行政管理)辅修了法学,并取得了法学学士学位,这种情况通常不能报考,因为“所学专业”一般指主修专业。
总结与建议
- 先“知己”: 拿出一张纸,或打开一个Excel表格,把你自己的所有“身份标签”(学历、学位、专业、工作经历、政治面貌、证书等)清清楚楚地列出来。
- 再“知彼”: 下载最新的国考职位表,使用Excel的筛选功能。
- 先用“专业”筛掉一大半不符合的职位。
- 再用“学历”、“学位”进行筛选。
- 接着用“政治面貌”、“基层工作经历”等条件进行筛选。
- 最后仔细查看“其他条件”,把剩下的职位逐个过一遍。
- 不确定就问: 如果对某个职位的某个条件有疑问(比如专业是否属于某个大类),最稳妥的办法是直接拨打职位表上提供的招录单位咨询电话进行确认,不要自己猜测。
国考身份界定是一个细致活,考验的是你的细心和耐心,只有把这一步做扎实,才能在后续的报名和备考中有的放矢,最终成功上岸,祝你考试顺利!
