国考政审是公务员录用环节中至关重要的一步,它不仅仅是对考生个人情况的审查,更是对其家庭背景、社会关系以及政治品质的一次全面、严格的考察,政审不合格,笔试和面试成绩再优秀也无法被录用。
下面我将从政审的依据、审查内容、流程、不同岗位的侧重点以及常见问题五个方面,为您进行系统性的梳理。

政审的根本依据:公务员录用考察
国考政审的核心依据是《新录用公务员录用考察办法(试行)》(中组发〔2025〕12号),这份文件明确了考察工作的指导思想、主要内容、程序和方法,是所有政审工作的“总纲”。
政审的核心审查内容
可以概括为“德、能、勤、绩、廉”五个方面,但具体到操作层面,主要涵盖以下几个维度:
个人政治思想和品德表现
这是政审的重中之重,主要考察:
- 政治立场:是否拥护中国共产党的领导,是否认同党的路线、方针、政策,是否有反对四项基本原则、损害国家利益的言行。
- 道德品质:是否品行端正,诚实守信,有无不良嗜好(如赌博、酗酒等)。
- 遵纪守法:在校或工作期间是否遵守校纪国法,有无违法违纪行为记录。
- 社会交往:有无参与邪教组织、非法组织或活动。
个人现实表现
- 学习和工作情况:在校期间的学习成绩、奖惩情况;工作期间的工作业绩、同事评价、领导评价等。
- 有无不良记录:有无被开除学籍、开除公职、除名等记录,有无在校期间被记过、留校察看等处分。
- 个人征信:这是近年来越来越重要的一个环节,通常要求提供个人征信报告,审查是否存在严重逾期、失信被执行人等不良信用记录。
家庭主要成员及社会关系的背景审查
这是政审中最敏感、最严格的部分,审查范围通常包括:

- 家庭成员:配偶、父母、子女。
- 主要社会关系:兄弟姐妹、祖父母、外祖父母。
- :主要审查这些人的政治历史、现实表现、有无违法犯罪记录、有无参与危害国家安全或社会稳定的活动等。
特别说明:
- 审查深度:对于涉密、要害岗位(如国安、公安、纪检监察等),审查范围会更广,可能会旁系亲属也纳入审查。
- “有罪推定”与“无罪证明”:审查的核心是“是否有问题”,而不是“是否被证明无罪”,如果直系亲属有犯罪记录(尤其是危害国家安全、职务犯罪、严重暴力犯罪等),政审通常会不通过,部分地区或岗位可能会要求提供相关人员的“无犯罪记录证明”。
其他方面
- 个人档案:审查个人档案材料是否真实、完整、规范,档案中的年龄、工龄、党团关系、奖惩记录等必须与本人陈述一致。
- 报考资格复核:再次核实考生的学历、专业、工作经历、基层工作经历等是否符合报考岗位的要求,有无弄虚作假行为。
- 身心健康:部分岗位会要求提供体检报告,或进行复检,确保考生身体状况能够胜任岗位工作。
政审的具体流程
政审通常在面试成绩公布后、确定拟录用名单前进行,一般流程如下:
第一步:发布考察通知
招录机关(即用人单位)会通过电话、短信或邮件等方式,通知进入政审环节的考生,通知中会明确政审需要提交的材料清单。
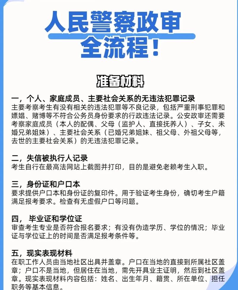
第二步:考生准备并提交材料
考生需要按照要求准备一份详尽的材料包,通常包括:

- 《录用公务员考察表》:一式多份,需要考生本人、所在单位(或学校、社区)、户籍所在地派出所等多方填写、盖章。
- 个人自传:详细介绍个人学习、工作、家庭、社会关系等情况,并表达对党的认识和报考动机。
- 身份证、准考证、毕业证、学位证原件及复印件。
- 无犯罪记录证明:通常由户籍地或常住地的派出所出具。
- 个人征信报告:可在中国人民银行征信中心官网自行查询并打印。
- 其他证明材料:如党员证明、获奖证书、工作鉴定、体检报告等。
第三步:成立考察组并开展审查
招录机关会派出至少2名正式工作人员组成考察组,对考生进行考察,考察方式主要有:
- 查阅档案:到考生的人事档案管理单位(如人才市场、学校档案馆)仔细审阅档案。
- 个别谈话:
- 与本人谈话:了解其报考动机、思想动态、对岗位的认识等。
- 与周围人谈话:与考生的老师、领导、同事、同学、邻居、社区干部等进行座谈,多方面了解考生的现实表现。
- 实地走访:到考生的工作单位、家庭住址、户籍所在地进行实地考察。
- 函调/外调:向考生家庭成员及主要社会关系所在地的单位、派出所、社区发函,进行外部调查。
第四步:综合分析与撰写考察报告
考察组根据所有审查结果,进行综合分析,形成一份客观、全面的《公务员录用考察报告》,报告中会明确给出“合格”或“不合格”的考察结论,并详细说明理由。
第五步:确定并公示拟录用人员
招录机关根据考察报告,确定最终的拟录用名单,并在国家公务员局官网或本单位官网进行为期5个工作日的公示,公示内容包括拟录用人员姓名、性别、准考证号、毕业院校、拟录用单位等。
第六步:审批与录用
公示期满后,如果没有问题或问题不影响录用,招录机关会将所有材料报上级公务员主管部门审批,审批通过后,考生就正式被录用了,会收到录用通知。
不同岗位的政审侧重点
虽然政审标准统一,但不同性质的岗位,审查的侧重点会有明显差异:
- 普通综合管理岗(如办公室、财务等):侧重于个人品行、道德修养、遵纪守法、家庭背景是否清白,只要个人及直系亲属没有严重政治问题或犯罪记录,通常问题不大。
- 涉密、要害部门(如国安、机要、保密等):审查最为严格,不仅要求个人及直系亲属历史清白,通常还要求三代以内的旁系亲属也无问题,对个人政治忠诚度、社会关系、海外背景等审查极为深入。
- 执法、司法岗位(如公安、法院、检察院、监狱、戒毒所等):对家庭背景审查严格,直系亲属有严重刑事犯罪(特别是危害社会治安、涉黑涉恶等)记录的,基本不予录用,对个人身体素质、心理素质要求也很高。
- 专业技术岗位(如财经、法律、计算机等):除了常规审查,会更侧重于考生的专业能力、职业资格证书、工作业绩等,但政治思想和家庭背景的审查同样不可松懈。
常见问题与建议
Q1: 家人有过犯罪记录,政审是不是就完全没希望了? A: 不一定,但希望渺茫,关键在于犯罪的性质和严重程度。
- 基本没希望:直系亲属(父母、配偶、子女)因危害国家安全罪、恐怖活动罪、职务犯罪、严重暴力犯罪等被判处刑罚的。
- 可能有机会:如果是过失犯罪、情节轻微的犯罪,且已服刑完毕多年,考生本人表现极其优秀,招录机关可能会进行综合研判,但风险极高,最终决定权在用人单位,对于旁系亲属,审查相对宽松。
Q2: 大学期间有过挂科或处分,会影响政审吗? A: 影响程度取决于处分的性质。
- 一般影响:挂科、警告、严重警告等一般性处分,只要已经解除,且能做出合理解释,通常影响不大。
- 严重影响:因考试作弊、学术不端、打架斗殴等受到记过、留校察看及以上处分,甚至被开除学籍的,政审基本不通过。
Q3: 政审自己可以“包装”一下吗? A: 绝对不行! 政审是背靠背、多渠道的核实,任何形式的“美化”或“隐瞒”,一旦被发现,都会被认定为“不诚信”,直接判定为政审不合格,并可能被记入诚信档案,影响未来报考。
总结与建议:
国考政审是一个严肃、严谨且带有一定“神秘感”的过程,它不仅仅是一份简单的背景调查,更是国家选拔忠诚、干净、担当的公职人员的重要防线。
给考生的建议是:
- 实事求是:所有材料和信息必须真实、准确,不要抱有任何侥幸心理。
- 提前自查:在报考前,就应对照岗位要求,对自己的家庭背景和个人情况进行客观评估,判断是否符合条件。
- 积极准备:在接到政审通知后,认真准备每一份材料,主动与考察组沟通,积极配合考察工作。
- 心态端正:正确认识政审,把它看作是人生的一次重要检验,坦然面对,只要自身清白、问心无愧,就无需过分焦虑。
祝您政审顺利,成功上岸!
