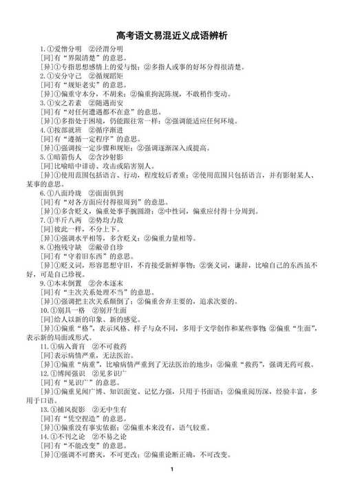
是《行政职业能力测验》(简称“行测”)中“言语理解与表达”模块的核心题型,主要分为两大类:
- 选词填空:即在一个句子中留出空缺,要求从四个选项中选择最恰当的词语填入。
- 词语理解:即要求对文段中某个特定词语(通常是加粗或划线的)的含义进行解释。
下面我将从核心能力、解题技巧、易错点分析和实战演练四个方面,为你提供一份全面的国考词语解析攻略。

核心能力:词语解析到底在考什么?
国考的词语解析,表面是考词汇量,实则是在考察考生的“语感”和“逻辑思维能力”,它要求你具备以下四种核心能力:
-
语境分析能力:这是最核心、最基础的能力,词语的意义不是孤立的,它必须在具体的语言环境中才能被准确理解,你需要判断空缺处或目标词语所在句子的上下文关系(如转折、因果、并列、递进等),从而推断出此处需要填入或解释的词语应具备何种语义色彩、程度或范围。
-
词语辨析能力:这是解题的关键,在选项中,常常有意思相近但侧重点、程度、搭配对象、感情色彩不同的词语,你需要像一个“显微镜”一样,精确地辨析它们之间的细微差别。“成果”、“结果”、“后果”都指事情最后的状态,但“成果”是褒义的,“后果”是贬义的,“结果”是中性词。
-
固定搭配与语感:汉语中有大量的固定搭配和习惯用法,提出问题”、“解决问题”、“颁布法律”、“发扬传统”,这些搭配是约定俗成的,不符合语感的选项通常就是错误的,长期阅读和积累形成的语感能帮助你快速排除一些明显不协调的选项。
(图片来源网络,侵删) -
逻辑关系把握能力:文段内部往往存在严密的逻辑关系,你需要识别出空缺处与前后文是正对应(如并列、递进)还是反对应(如转折、让步),在“虽然………”这样的转折结构中,前后两个分句的意思通常是相反或相对的。
解题技巧:如何一步步攻克词语解析题?
先看语境,再辨词语(适用于选词填空)
步骤:
- 通读句子:快速阅读整个句子,甚至前后一两个句子,把握句子的大意和基本逻辑。
- 分析空缺处:判断空缺处需要填入的词语的词性(名词、动词、形容词等)和它所需要表达的逻辑关系(转折、因果、并列等)。
- 辨析选项:将四个选项代入空缺处,进行初步筛选。
- 排除法:首先排除那些与语境明显不符、搭配不当或感情色彩错误的选项。
- 对比法:在剩下的选项中,重点辨析它们的差异点,看哪个词最符合语境的要求。
示例:
在这个快速变迁的时代,传统文化面临着前所未有的挑战,如何让传统文化在现代社会中焕发新的__,成为我们这一代人必须思考的课题。
(图片来源网络,侵删)
- 分析语境:句子谈论的是传统文化的“挑战”和“焕发新的生命力”。“焕发”一词暗示了积极的、有活力的状态。
- 辨析选项(假设选项为:A. 生命 B. 活力 C. 价值 D. 地位):
- A. “生命”虽然可以,但“焕发新的生命”搭配稍显生硬。
- B. “活力”与“焕发”搭配非常自然(焕发活力),且“新的活力”完美契合“挑战”后寻求发展的语境。
- C. “价值”也是积极的,但“焕发新的价值”不如“焕发新的活力”贴切。
- D. “地位”侧重于位置和层级,与“焕发”的搭配不理想。
- B. 活力是最佳答案。
瞻前顾后,寻找“呼应点”(适用于选词填空)
空缺处词语的含义,往往可以通过前后的“呼应点”来确定,这些呼应点可能是同义词、反义词,或者解释性的语句。
示例:
改革开放40多年来,中国取得了举世瞩目的成就,但我们也要清醒地认识到,发展中的问题依然__,前进道路上的挑战依然严峻。
- 分析语境:句子由“但”引导,前后是转折关系,前面说“成就”,后面说“问题”和“挑战”,说明后文要表达的是一种负面的、严峻的状况。
- 寻找呼应点:“挑战依然严峻”是一个呼应点,说明“问题”的状况也应该是严峻的。
- 辨析选项(假设选项为:A. 存在 B. 突出 C. 复杂 D. 严峻):
- A. “存在”过于平淡,没有体现问题的严重性。
- B. “突出”指明显、重要,可以。
- C. “复杂”指结构多,可以。
- D. “严峻”与后文的“挑战依然严峻”形成直接呼应,程度和色彩都最匹配。
- D. 严峻是最佳答案。
代入原文,解释引申(适用于词语理解)
要求你解释文段中某个词语的含义,解题思路是:
- 定位原文:找到目标词语所在的句子。
- 分析语境:理解该句子的意思,以及它在整个文段中的作用。
- 解释词语:该词语的含义通常不是其字典义,而是其在具体语境中的引申义、比喻义或指代义,你需要结合上下文,用一个更通俗、更准确的语言来解释它。
- 匹配选项:将你的解释与选项进行比对,选择最贴合的一项。
示例:
“城市病”的根源在于资源过度集中,导致人口、交通、环境等问题__,解决“城市病”的关键在于推动资源均衡布局,发展中小城市和卫星城,形成多中心、网络化的城市格局。
文中划线词语“__”最可能的意思是: A. 相互关联,形成恶性循环 B. 互不干涉,各自为政 C. 盘根错节,难以解决 D. 日益严重,不可收拾
- 定位原文:划线词语在“人口、交通、环境等问题__”这一句。
- 分析语境:前文说“根源在于资源过度集中”,后文说“解决的关键在于推动资源均衡布局”,这说明这些问题是相互关联的,并且是导致“城市病”的根本原因。
- 解释词语:这里的划线词语(假设是“盘根错节”)需要描述这些问题的状态,它们不是孤立的,而是像树根一样交织在一起,彼此影响,使得问题变得复杂,难以单独解决。
- 匹配选项:
- A. “相互关联,形成恶性循环”非常符合逻辑,人口多导致交通拥堵,交通拥堵加剧环境污染,环境问题又影响城市吸引力,可能进一步加剧人口问题,这正是“盘根错节”在文中的具体体现。
- B. “互不干涉”与文意相反。
- C. “盘根错节,难以解决”本身是一个解释,但选项A更具体地解释了“盘根错节”的内涵(恶性循环)。
- D. “日益严重,不可收拾”程度过重,文段并未达到这种程度。
- A是最佳答案。
易错点分析:为什么你总是选错?
- 望文生义:只根据词语的字面意思去理解,忽略了其在特定语境中的引申义。“差强人意”不是“很差,让人不满意”,而是“大体上还能让人满意”。
- 忽视感情色彩:没有区分词语的褒义、贬义和中性,在表达积极情感的语境中填入一个贬义词,或者反之,都会出错。
- 混淆程度轻重:对于意思相近的词语,其表达的轻重程度不同。“批评”和“批判”,“失望”和“绝望”,前者程度轻,后者程度重。
- 搭配不当:没有注意词语的固定搭配对象。“交流”多用于抽象事物(交流思想),“交换”多用于具体事物(交换礼物)。
- 逻辑关系判断失误:错误地判断了句子内部的逻辑关系,特别是转折关系,导致对文意的理解完全相反。
实战演练与积累
选词填空练习:
在新媒体时代,信息传播的方式发生了__的变化,从单向传播变为多向互动,每个人都可能成为信息的发布者和传播者。
- A. 根本性
- B. 革命性
- C. 突破性
- D. 全局性
分析:空处需要一个词来形容变化的“程度”。“单向”到“多向互动”是一种从基础到颠覆的改变。“根本性”强调根基上的改变,“革命性”强调彻底的、颠覆性的变革,相比之下,“革命性”更能体现这种变化的巨大冲击力。答案:B
词语理解练习:
“工匠精神”不仅意味着对产品精雕细琢,更是一种__的职业态度,它要求从业者摒弃浮躁,沉下心来,将每一件小事做到极致。
文中“__”最可能的意思是: A. 一丝不苟 B. 专心致志
- C. 脚踏实地
- D. 坚持不懈
分析:划线词语修饰“职业态度”,后文用“摒弃浮躁,沉下心来”来解释这种态度。“脚踏实地”强调的是从基础做起,不好高骛远,与“摒弃浮躁,沉下心来”的内涵高度契合。答案:C
总结与备考建议
- 回归真题:历年国考、省考真题是最好的复习资料,反复研究真题,感受命题人的思路和考察重点。
- 系统积累词汇:准备一个词汇本,但不要孤立地背单词,要结合例句,记录词语的近义词、反义词、感情色彩、搭配对象和常见用法。
- 培养语感:每天进行一定量的阅读,重点关注《人民日报》、《光明日报》等官方媒体的评论文章,这些文章的语言规范、逻辑严谨,是培养“公务员语感”的最佳材料。
- 专项练习:针对自己的薄弱环节(如成语辨析、虚词用法)进行集中训练,总结规律和方法。
- 学会总结:做错的题一定要分析原因,是词汇量不足、逻辑判断失误还是粗心大意,并记录下来,定期回顾。
词语解析是一个需要长期积累和思考的过程,掌握了正确的方法,并通过持续练习,你一定能攻克这个难关,祝你备考顺利!

