当然有区别,而且区别还挺大的。国考和省考的教材不能完全混用,虽然它们都考察《行政职业能力测验》(简称“行测”)和《申论》这两大科,但在考试内容、难度、题型和侧重点上存在显著差异。
下面我将从几个核心维度为你详细拆解它们的区别,并给出教材选择的建议。

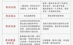
核心区别对比
| 对比维度 | 国家公务员考试 (国考) | 省级公务员考试 (省考) |
|---|---|---|
| 命题单位 | 中央组织部、国家公务员局 | 各省、市、自治区党委组织部、公务员局 |
| 考试难度 | 整体难度更高 - 行测:题量更大(135题 vs 120题),时间更紧(120分钟),题目逻辑更复杂,对思维深度和速度要求极高。 - 申论:材料更宏观、更宏大,通常涉及国家大政方针、国际国内重大议题,理论性更强。 |
整体难度相对较低 - 行测:题量相对较少,难度更侧重于基础知识和本省情。 - 申论:材料更接地气,更侧重于本省的社会问题、经济发展、民生实事等,与本地结合更紧密。 |
| 考试时间 | 固定在每年10月底报名,11月底或12月初笔试(2026年因疫情延期至1月,但常规时间如此)。 | 时间不固定 - 多省联考:大部分省份(如江苏、浙江、山东、河南等)会在每年3-4月份组织统一笔试。 - 单独招考:部分省份(如北京、上海、广东)会自行组织考试,时间不固定,可能上半年或下半年都有。 |
| 行测区别 | ① 言语理解:逻辑填空和片段阅读的词汇更书面化、理论化。 ② 数量关系:难度较大,可能涉及更多高等数学思维和复杂模型。 ③ 判断推理:图形推理、定义判断、类比推理的逻辑链条更复杂。 ④ 资料分析:材料数据更庞大,计算量和陷阱更多。 |
① 言语理解:可能包含一些带有地方方言或本省特色的材料。 ② 数量关系:难度适中,更侧重于基础应用题。 ③ 判断推理:与国考风格类似,但整体难度略低。 ④ 资料分析:材料多与本省的经济、社会数据相关。 |
| 申论区别 | ① 材料范围:全国性、全局性材料,如“乡村振兴”、“科技创新”、“生态文明”、“一带一路”等。 ② 题目设置:更注重宏观分析、政策理解和长远规划能力,大作文的立意往往更高远。 |
① 材料范围:本省的时事热点、发展规划和社会问题,浙江省考可能会涉及“共同富裕示范区”,广东省考可能会涉及“粤港澳大湾区建设”。 ② 题目设置:更侧重于解决本省实际问题的能力,大作文的立意通常与本地发展紧密结合。 |
如何选择和使用教材?
基于以上区别,教材的选择和使用策略也应有所不同。
第一阶段:打基础(通用阶段)
这个阶段,你可以使用国考和省考通用的基础教材。
- 目的:了解公务员考试的基本框架、五大模块(行测)的题型和基本解题方法,掌握申论的基本作答思路。
- 推荐:选择市面上主流机构的“国考/省考通用”教材,如中公、华图、粉笔等的《行政职业能力测验》和《申论》教材。
- 注意:这个阶段的复习重点是“懂”,而不是“精”,先建立起知识体系,了解自己擅长和不擅长的模块。
第二阶段:专项突破与强化(分水岭阶段)
这是最关键的一步,你需要根据自己的报考目标(国考还是省考)来选择针对性更强的资料。
如果你的目标是【国考】:

- 行测:
- 主攻:国考历年真题,这是最重要的复习资料,没有之一,通过做真题,你可以精准把握国考的命题风格、难度梯度和高频考点。
- 辅助:选择专门针对“国考”的专项题库或模块化训练书籍,特别是针对数量关系和资料分析等难点进行强化。
- 申论:
- 主攻:国考历年真题,仔细研读材料,学习官方的参考答案(如果有的话),分析其逻辑结构和语言表达。
- 拓展阅读:多看《人民日报》评论、新华社、《求是》杂志等文章,提升自己的理论水平和政策素养,这对于写出高立意的申论大作文至关重要。
如果你的目标是【省考】:
- 行测:
- 主攻:本省历年省考真题,这是最核心的资料,能让你最直观地了解本省的出题偏好、难度和特色。
- 辅助:做与本省难度相近的其他省份(如江苏、浙江、山东等)的联考真题,进行横向对比和练习。
- 申论:
- 主攻:本省历年真题,仔细分析材料中反映的本省问题,学习如何从材料中提炼出符合本省实际情况的对策。
- 关注本省时政:定期浏览本省的政府官网、党报党刊(如《浙江日报》、《南方日报》),了解本省最新的政策文件、发展规划和工作重点,这些内容极有可能成为申论的材料来源。
总结与建议
- 国考教材“求广度与深度”:国考教材更适合用来拔高思维,挑战难题,培养应对复杂问题的能力,其题目质量普遍较高,是锻炼思维的“好钢”。
- 省考教材“求精准与本地化”:省考教材(尤其是真题)的最大价值在于其“地域性”,复习省考,脱离本省的真题和政策文件,就像闭门造车,效果会大打折扣。
- 最佳策略:先通用,后专项,先用通用教材打好基础,然后根据自己的报考目标,以目标考试的历年真题为核心,进行专项突破和模拟训练,如果时间充裕,国考和省考的真题都做一遍,对于提升整体能力非常有帮助。
无论选择国考还是省考,刷真题、研究真题、吃透真题都是备考过程中最有效、最不可或缺的一环,祝你备考顺利,成功上岸!
