国考VS省考:哪个更难考?2026年考生必看深度解析,别再盲目跟风! 竞争比、试题难度、上岸难度全方位对比,助你精准选择,备考不迷路!) ** 每年公务员考试季,“国考难还是省考难”都是考生们热议的焦点,本文将从竞争激烈程度、考试试题难度、上岸机会、报考条件等多个维度,对国考与省考进行全方位深度剖析,为你揭开“哪个更难”的真相,并提供科学的选考建议,帮助2026及以后年度的考生们精准定位,高效备考!
引言:千军万马过独木桥,国考省考怎么选?

“宇宙的尽头是编制”,公务员考试作为当下最热门的就业选择之一,吸引了无数怀揣梦想的年轻人,国家公务员考试(简称“国考”)和各省公务员考试(简称“省考”)更是两大主战场,许多考生在备考之初都会面临一个灵魂拷问:国考和省考,到底哪个更难考? 这个问题看似简单,实则涉及多个层面,我们就来好好掰扯掰扯,帮你拨开迷雾,找到最适合自己的“上岸”路径。
核心维度解析:国考与省考“难”在何处?
要判断国考和省考哪个更难,我们不能一概而论,需要从以下几个关键维度进行客观对比:
竞争激烈程度:“百里挑一”VS“十里挑一”?

-
国考: “神仙打架”,竞争白热化。
- 报考人数多: 国考作为全国性的招录,面向社会开放,吸引了全国范围内的考生,尤其是热门岗位,往往“千里挑一”,甚至“万里挑一”,国考报名人数连续多年突破百万,平均竞争比常年在60:1以上,部分“三不限”岗位或热门地区岗位竞争比更是高达数千比一。
- 岗位限制相对严格(部分): 虽然国考也有大量不限专业、不限户籍的岗位,但许多核心部委、直属机构的岗位对学历、专业、政治面貌、基层工作经历等要求较高,这部分岗位竞争相对缓和,但一旦遇上限制少的热门岗位,便会成为“万人坑”。
- “铁饭碗”中的“金饭碗”: 国考岗位,尤其是中央部委、海关、税务等,往往被视为“平台更高、待遇更优、发展更好”,因此吸引了大量顶尖优秀人才竞争。
-
省考: “因地而异”,差异显著。
- 省内竞争: 省考主要面向本省(或直辖市、自治区)生源及符合条件的社会考生,竞争范围相对国考较小。
- 竞争比悬殊: 省考的竞争激烈程度与各地经济发展水平、地理位置、招录人数密切相关,经济发达地区(如江浙粤)的热门岗位竞争比丝毫不亚于国考,可能达到“数百比一”;而一些经济欠发达地区或基层岗位,可能面临“报名人数不足开考比例”的情况,竞争相对较小,甚至“零竞争”。
- 基层岗位多: 省考,尤其是乡镇基层岗位,招录人数较多,且对学历、专业等限制相对宽松,为很多普通考生提供了机会,但也因此吸引了大量本地考生报考,局部竞争依然激烈。
小结: 从整体竞争烈度和顶尖岗位的竞争比来看,国考通常更难,但省考中经济发达地区的热门岗位,其竞争激烈程度也堪比国考,甚至有过之而无不及。
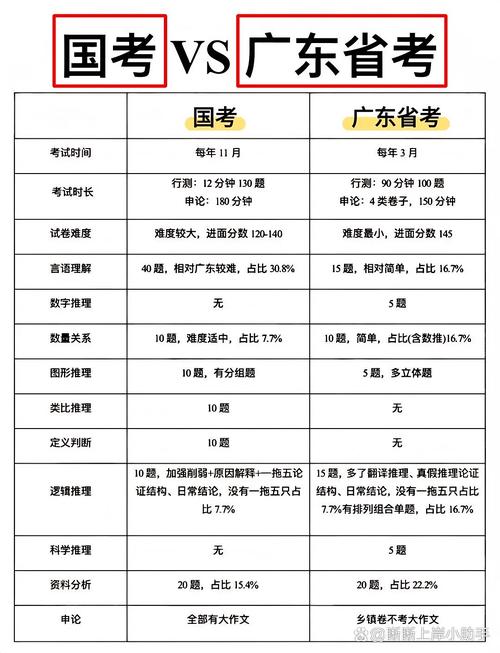
试题难度:“国考为标,省考为镜”?

-
行测(行政职业能力测验):
- 国考: 难度相对稳定,整体水平较高,被誉为“行测风向标”。
- 题量与时间: 国考行测题量通常为135题(副省及以上)或130题(地市及以下),考试时间120分钟,时间紧、任务重,对做题速度和准确率要求极高。
- 题目特点: 言语理解、数量关系、判断推理等模块的题目设置更具深度和广度,选项迷惑性强,对考生的综合分析和逻辑思维能力要求更高,常识判断部分涉及面广,有时会结合国家大政方针、前沿科技等。
- 省考: 难度参差不齐,多“借鉴”国考。
- 题量与时间: 大部分省份行测题量在100-120题之间,考试时间120分钟,相对国考压力略小(但也有例外,如某些省份题量也较大)。
- 题目特点: 省考行测难度普遍略低于或接近国考,尤其是一些中西部地区省份,题目设置会更侧重对本省省情、社情的考查,但也有部分省份(如江苏、浙江、山东等)行测难度一直较高,题目灵活,有“小国考”之称。
- 国考: 难度相对稳定,整体水平较高,被誉为“行测风向标”。
-
申论(申论):
- 国考: 立意高远,材料宏观,侧重政策理解和全局把握。
- 材料主题: 通常涉及国家重大发展战略、经济社会发展的深层次问题、国际国内热点等,材料篇幅长,理论性强。
- 作答要求: 要求考生具备较强的阅读理解能力、综合分析能力、提出和解决问题能力以及文字表达能力,文章写作要求立意高远、论证充分、语言规范。
- 省考: 立意接地气,材料更贴近本省实际,侧重问题解决和基层治理。
- 材料主题: 多围绕本省的经济发展、民生问题、社会治理、乡村振兴、地方政策等展开,材料更具体、更“本土化”。
- 作答要求: 同样注重各项能力,但更侧重考察考生对本省省情的了解、解决实际问题的能力以及基层工作意识,文章写作可能更贴近地方实际工作需求。
- 国考: 立意高远,材料宏观,侧重政策理解和全局把握。
小结: 从整体试题难度和命题规范性来看,国考通常略高于省考,是众多考生备考的“标杆”,但部分省份(如江苏、浙江、广东等)的省考难度也相当可观,不容小觑。
上岸难度:“进面”与“录取”的双重考验
-
进面分数线:
- 国考: 总体分数线较高,尤其是中央机关及直属机构,不同地区、不同岗位、不同层级的分数线差异巨大,热门岗位的进面分数常常“遥不可及”。
- 省考: 分数线因省而异,因岗而异,经济发达省份的分数线普遍较高,欠发达地区则相对较低,基层岗位分数线往往低于省级机关岗位。
-
面试与录取比例:
- 国考和省考大部分岗位的面试比例都是3:1或4:1,即1个岗位录取3人或4人进入面试。
- 难点在于,进入面试后,最终能否上岸,不仅看笔试成绩,更看面试表现,国考的面试形式以结构化面试为主,部分岗位有无领导小组讨论,面试考官通常级别较高,更看重考生的综合素质、政治素养和逻辑思维,省考面试也以结构化为主,部分省份会有特色题型,更侧重考生的岗位匹配度和解决实际问题的能力。
小结: 国考由于报考人数多、顶尖岗位集中,其整体进面分数线和录取难度通常高于省考,但省考中热门岗位的录取难度同样非常大。
报考条件与机会:“门槛”与“选择”
-
报考条件:
- 国考: 条件相对统一和规范,学历要求以本科及以上为主,部分岗位限应届毕业生(含应届毕业生岗位比例较高),对专业、政治面貌、基层工作经历等有明确要求,户籍限制较少。
- 省考: 条件相对灵活,差异大,部分省份或岗位会面向本省户籍或生源;学历要求从大专到研究生不等,基层岗位对学历要求可能放宽;党员身份在某些岗位中是优势。
-
招录机会:
- 国考: 每年一次,固定在10月报名,11月底或12月初笔试,招录岗位相对固定,主要集中在中央部委、垂管系统(如税务、海关、铁路公安等)。
- 省考: 大部分省份参加联考(每年一次,通常在3月报名,4月笔试),但也有部分省份独立组织(如北京、上海、江苏、浙江广东等,时间可能不同),招录岗位更多样化,覆盖省、市、县、乡各级机关,以及参照公务员法管理的事业单位。
小结: 国考报考条件相对“硬核”,机会相对固定但集中,省考报考条件更“亲民”,机会更多样化,且部分省份有多次考试机会(如某些省份有下半年单独招考)。
国考和省考,到底哪个更难?
综合以上分析,我们可以得出以下结论:
- 从整体竞争烈度、试题难度、顶尖岗位录取难度来看,国考通常更难。 它是全国优秀人才的“竞技场”,对考生的综合能力和心理素质要求都更高。
- “省考难不难,关键看省份和岗位。” 经济发达地区(如江浙粤)的热门省考岗位,其难度丝毫不亚于国考,甚至可能因为报考人数众多而竞争更惨烈,而一些欠发达地区或基层省考岗位,难度则相对较低。
- “难”是相对的,适合自己的才是最好的。 你的专业、学历、户籍、兴趣、职业规划等因素,都会影响你对“难”的感知。
给2026考生的选考与备考建议
-
明确自身定位,不盲目跟风:
- 学霸型/追求高平台: 若你学习成绩优异,综合素质突出,渴望进入中央部委或核心垂管系统,不妨将国考作为主要目标,省考作为备选。
- 求稳型/倾向本地发展: 若你希望离家近,追求稳定,对基层工作不排斥,或者专业、户籍在省考中更有优势,那么省考(尤其是本省的热门岗位或家乡岗位)可能更适合你。
-
提前了解,多方搜集信息:
- 关注国家公务员局官网和各省人事考试网,及时获取招考公告、职位表、考试大纲等信息。
- 仔细研读职位表,结合自身条件筛选岗位,关注岗位的限制条件、招录人数、往年进面分数线等。
-
科学备考,齐头并进(精力允许情况下):
- 国考和省考在笔试内容(行测、申论)上有很大共性,前期可以一起复习,打牢基础。
- 在冲刺阶段,根据报考的侧重点,针对国考或省考的命题特点进行专项突破,国考侧重宏观,省考(部分省份)侧重微观。
-
关注“联考”与“单独招考”:
- 大部分省份参加联考,时间一致,可同时报考多个省份(需注意时间冲突)。
- 对于独立招考的省份(如北京、上海等),要特别关注其报名时间、考试内容和特色,提前准备。
-
心态调整,贵在坚持:
公务员考试是一场持久战,难度只是其中一个因素,更重要的是制定合理的复习计划,持之以恒,保持良好心态。
国考与省考,各有其“难”,也各有其“优”,没有绝对的“哪个更难”,只有“哪个更适合你”,希望本文的解析能帮助你清晰地认识两者的差异,结合自身实际情况,做出明智的选择,选择比努力更重要,但成功永远属于那些有准备、肯坚持的人!祝愿所有2026年考生都能披荆斩棘,成功“上岸”,实现自己的公务员梦想!
(文章结尾可加上相关标签,如:#国考 #省考 #公务员考试 #哪个难考 #2026国考 #2026省考 #公务员备考 #考试难度 #竞争比 #上岸指南) 策划说明:**
- 关键词布局: 标题、副标题、正文各部分均自然融入核心关键词“国考”、“省考”、“哪个难考”,以及相关长尾关键词如“国考和省考的区别”、“国考省考难度对比”、“公务员考试竞争比”等,利于百度搜索引擎抓取和排名。
- 用户需求满足: 直接回应用户最关心的问题,提供多维度、有数据支撑(虽然文中未列具体数据,但暗示了数据来源和分析逻辑)、结构清晰的对比,给出可操作的建议。
- 原创性与深度: 避免简单罗列,进行深入分析和解读,提出“省考难不难关键看省份和岗位”等观点,体现专业性。
- 可读性与传播性: 使用小标题、分点论述、加粗重点、比喻(如“神仙打架”、“宇宙的尽头是编制”)等方式,使文章易于阅读和理解,结尾积极向上,引发共鸣。
- SEO优化: 文章结构清晰,逻辑连贯,符合搜索引擎对优质内容的要求,标签的使用也有助于内容分类和检索。
希望这篇文章能满足你的要求!
