这是一个非常经典且重要的问题,对于应届毕业生来说,选择国考还是省考,确实需要深思熟虑,这不仅仅是选择一场考试,更是规划未来职业生涯的第一步。
下面我将从多个维度为你进行详细的对比分析,并提供决策建议,希望能帮助你做出最适合自己的选择。

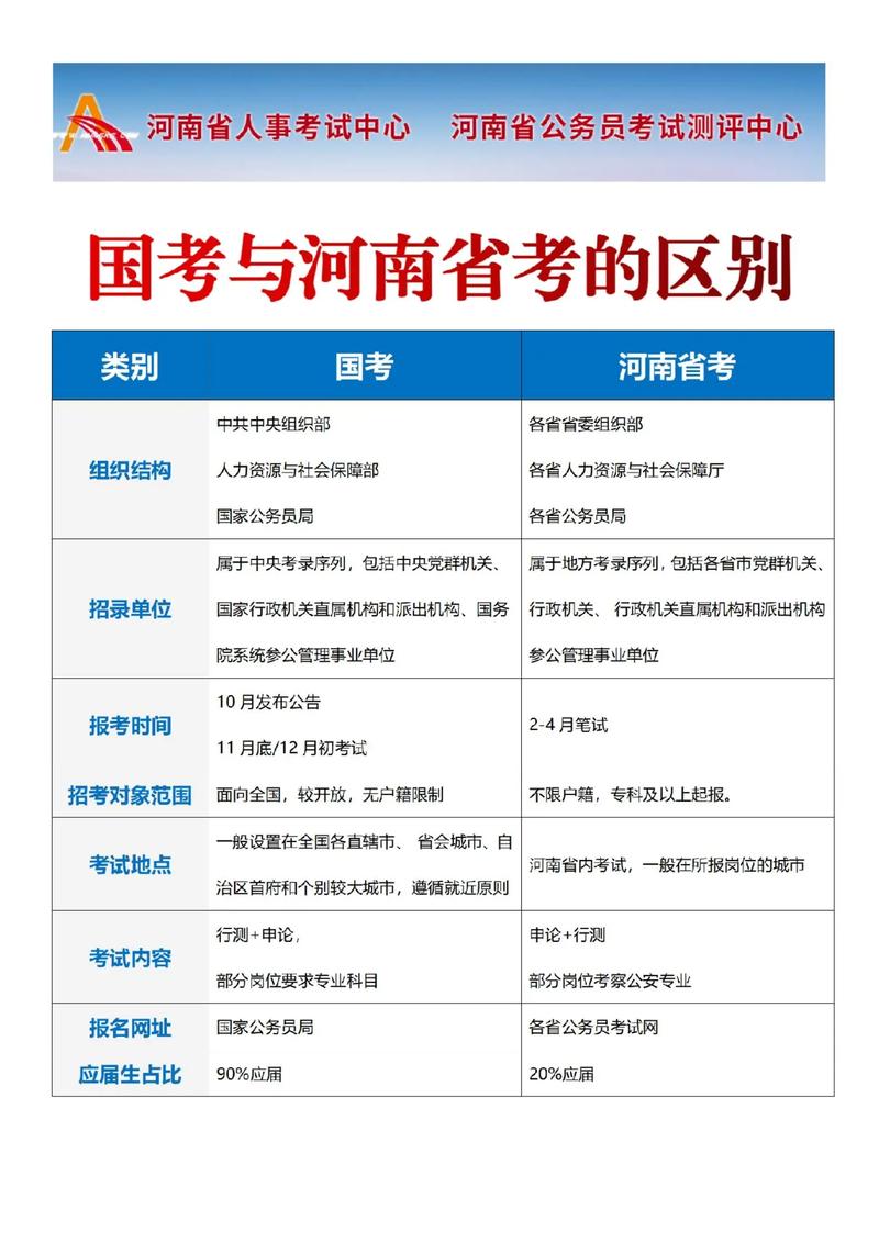
核心区别:一张图看懂国考 vs 省考
| 维度 | 国家公务员考试 (国考) | 省公务员考试 (省考) |
|---|---|---|
| 组织单位 | 中共中央组织部、国家公务员局 | 各省省委组织部、省公务员局 |
| 招考单位 | 中央机关及其直属机构(如海关、税务、海事、统计局、银保监会等) | 各省、市、县、乡四级机关(如省政府、省财政厅、市教育局、县公安局、乡镇政府等) |
| 岗位层级 | 中央层级,政策制定、宏观管理、全国性事务 | 地方层级,政策执行、地方性事务、民生服务 |
| 考试时间 | 固定在每年10月报名,11月底或12月初笔试 | 时间不固定,多省份联考一般在3-4月,但也有单独招考(如北京、上海、广东等) |
| 考试科目 | 《行政职业能力测验》(行测) + 《申论》 部分岗位加试《专业科目》(如银保监会、证监会、外交部等) |
《行政职业能力测验》(行测) + 《申论》 部分省份有《公共基础知识》,少数岗位加试专业科目 |
| 试题难度 | 整体难度更高 - 行测:题量更大(135题 vs 120题),时间更紧,常识和言语部分更侧重全国性、宏观性知识 - 申论:材料更宏观,理论性强,要求更高的政治站位和全局视野 |
整体难度适中 - 行测:题量相对较少,常识部分更侧重本省省情、时政 - 申论:材料更贴近本省实际,问题更具体,侧重解决地方问题的能力 |
| 福利待遇 | 相对稳定,福利规范 - 基本工资、津贴补贴、奖金等严格按照国家规定发放 - 全国标准相对统一,地区差异主要来自补贴和津贴 - 住房、医疗等保障体系完善 |
与地方经济水平强相关 - 发放标准由各省、市自行制定,差异巨大 - 经济发达地区(如江浙、珠三角)待遇普遍优于国考 - 经济欠发达地区待遇可能相对较低 |
| 职业发展 | 天花板高,晋升路径清晰 - 平台大,视野广,有机会参与国家重大决策 - 晋升路径相对清晰,但竞争异常激烈,晋升速度可能较慢 - 调动范围广,跨省调动机会相对较多 |
“家门口”的公务员 - 更接地气,直接服务地方百姓,成就感可能更强 - 晋升速度受地方经济、领导风格影响大,机会多但不确定性也高 - 调动范围主要在本省系统内 |
| 竞争压力 | “神仙打架” - 招录人数相对较少,但报名人数极多,报录比极高 - 对应届生友好,大量岗位仅限应届生报考 |
“千军万马过独木桥” - 招录总人数远多于国考,但岗位分布在全省各地市 - 热门城市和岗位(如省会、发达地市)竞争白热化,偏远地区可能竞争较小 |
应届生如何选择?关键看这几点
对于应届生来说,你拥有“应届生”这个宝贵的身份,这是你最大的优势,选择时,可以重点考虑以下几点:
你的职业规划是什么?
- 追求平台和长远发展:如果你有志于在国家层面工作,对宏观经济、政策制定、国际事务感兴趣,希望拥有一个更高的职业天花板,那么国考是你的首选,中央部委的平台是地方无法比拟的。
- 追求稳定和生活平衡:如果你希望在家乡附近工作,生活节奏更安逸,直接服务本地百姓,那么省考是更接地气的选择,尤其是想留在省会或家乡城市的同学,省考提供了更多机会。
你的专业和优势是什么?
- 特殊专业“一战成名”:如果你的专业是法学、计算机、财会、小语种、金融学等,那么一定要重点关注国考,国考中有很多对这些专业“量身定制”的岗位,尤其是在税务、海关、银保监会、外交部等系统,竞争压力相对小一些,上岸概率更高。
- 通用专业“广撒网”:如果你的专业是汉语言、管理学、新闻学等通用专业,那么国考和省考的岗位都很多,你需要做的就是两个都准备,看哪个机会好就报哪个。
你对地域和待遇有何要求?
- 想留在大城市/发达地区:
- 想去北京、上海:国考机会远多于省考,尤其是中央部委、直属机构都在北京。
- 想去江浙、广东等经济发达省份:一定要重点研究这些省份的省考!这些省份的省考待遇在很多方面甚至优于国考,且离家近,生活成本可能更低。
- 想回老家/家乡城市:省考无疑是最佳选择,岗位多,离家近,社会关系网也能更好地利用。
你的备考时间和精力如何?
- 国考和省考的行测、申论核心内容高度重合,这意味着,你准备国考,其实也在为省考打基础。
- 最佳策略:“国考为引,省考为主”。
- 上半年(3-6月):以省考为目标进行系统复习,打好基础。
- 下半年(9-12月):全力冲刺国考,即使国考失利,你的备考经验也能无缝衔接到来年的省考。
- 来年(3-4月):信心满满地参加省考。
给应届生的最终建议
-
不要“二选一”,要“两手抓”:对于绝大多数应届生来说,最明智的策略是国考和省考一起准备,两者笔试时间不冲突(国考11月底,省考次年3-4月),内容相通,完全可以并行不悖,把国考当作一次高质量的“模拟考”和“练兵场”,主攻目标依然是省考。
-
利用好“应届生”身份:国考和省考都有大量“仅限应届生”的岗位,这是你们对抗往届生和社会在职人员的“特权”,一旦毕业,这个身份就消失了,毕业前是上岸的黄金时期,务必珍惜。
-
信息搜集是关键:
(图片来源网络,侵删)- 关注官方网站:国家公务员局网站、各省人事考试网。
- 下载职位表:在招考公告发布后,第一时间下载国考和本省省考的职位表,用Excel筛选功能,根据自己的专业、学历、政治面貌、基层工作经历等条件,找出所有你能报的岗位,这是选择的第一步。
-
想清楚“为什么考”:是为了稳定?是为了父母期望?还是为了实现抱负?想清楚初心,才能在枯燥的备考过程中坚持下去。
- 冲平台、求发展、有特殊优势专业 -> 重点准备国考。
- 想离家近、求安稳、目标在家乡或发达地区 -> 主攻省考。
- 绝大多数情况 -> 国考省考一起报,以省考为主要目标,国考作为练兵和补充机会。
无论选择哪条路,扎实的学习和充分的准备都是上岸的唯一途径,祝你备考顺利,成功上岸!
