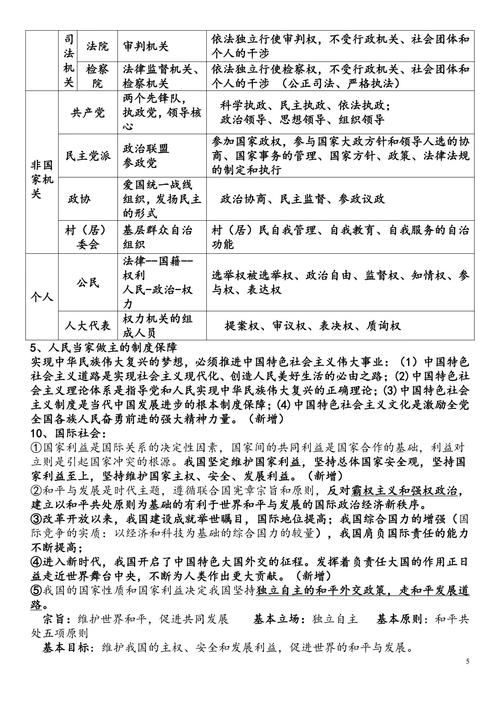
,涵盖马克思主义基本原理、中国特色社会主义理论体系、党和国家方针政策等多个领域,旨在考查考生对政治理论的理解和应用能力,以下从核心内容、重点考点及实践意义等方面展开详细阐述。
马克思主义基本原理是政治常识的理论基石,辩证唯物主义和历史唯物主义是核心内容,物质决定意识、意识对物质具有能动的反作用,以及社会存在决定社会意识、社会意识对社会存在具有反作用等原理,要求考生掌握世界观的根本问题及方法论意义,政治经济学部分,劳动价值论指出商品的价值由社会必要劳动时间决定,剩余价值理论揭示了资本主义剥削的秘密,这些原理对理解当代经济现象具有重要指导作用,科学社会主义部分,社会主义取代资本主义的历史必然性、无产阶级专政等理论,是认识社会发展规律的基础。

中国特色社会主义理论体系是政治常识的重点内容,邓小平理论围绕“什么是社会主义、怎样建设社会主义”这一根本问题,提出社会主义初级阶段、改革开放、“一个中心、两个基本点”等基本路线,发展是硬道理”的论断至今仍具有重要现实意义。“三个代表”重要思想强调党要始终代表中国先进生产力的发展要求、代表中国先进文化的前进方向、代表中国最广大人民的根本利益,深化了对党的执政规律的认识,科学发展观的核心是以人为本,全面协调可持续发展,是推动经济社会发展的重要指导方针,习近平新时代中国特色社会主义思想是当代中国马克思主义、二十一世纪马克思主义,明确坚持和发展中国特色社会主义的总任务、总体布局、战略布局等基本问题,提出“十个明确”“十四个坚持”“十三个方面成就”的核心内容,两个确立”的决定性意义、“中国式现代化”的特征和本质要求等,是当前考试的重点和热点。
党和国家方针政策是政治常识的实践指向,当前,党的中心工作是经济建设,高质量发展是首要任务,完整、准确、全面贯彻新发展理念,构建新发展格局,是推动经济持续健康发展的必然选择,政治建设方面,坚持党的领导、人民当家作主、依法治国有机统一,全过程人民民主是社会主义民主政治的本质属性,人民代表大会制度是根本政治制度,中国共产党领导的多党合作和政治协商制度、民族区域自治制度、基层群众自治制度是基本政治制度,文化建设方面,坚定文化自信,建设社会主义文化强国,培育和践行社会主义核心价值观,传承中华优秀传统文化,社会建设方面,在发展中保障和改善民生,促进社会公平正义,扎实推进共同富裕,生态文明建设方面,坚持“两山”理念,推动绿色发展,促进人与自然和谐共生,总体国家安全观、“一国两制”方针、人类命运共同体理念等,也是政治常识的重要组成部分,需要考生系统理解和掌握。
为帮助考生更清晰地梳理政治常识中的核心概念,以下以表格形式对比部分重要理论:
| 理论体系 | 核心问题 | 实践意义 | |
|---|---|---|---|
| 邓小平理论 | 什么是社会主义、怎样建设社会主义 | 社会主义初级阶段理论、改革开放、“一个中心、两个基本点” | 开创中国特色社会主义道路,推动中国经济社会发展 |
| “三个代表”重要思想 | 建设什么样的党、怎样建设党 | 党要始终代表先进生产力、先进文化、最广大人民根本利益 | 推进党的建设新的伟大工程,保持党的先进性和纯洁性 |
| 科学发展观 | 实现什么样的发展、怎样发展 | 以人为本,全面协调可持续发展 | 推动经济社会发展转入科学发展轨道,破解发展难题 |
| 习近平新时代中国特色社会主义思想 | 新时代坚持和发展什么样的中国特色社会主义、怎样坚持和发展中国特色社会主义 | “十个明确”“十四个坚持”“十三个方面成就”,中国式现代化等 | 实现第一个百年奋斗目标,开启全面建设社会主义现代化国家新征程 |
政治常识的学习不仅是为了应对考试,更具有重要的现实意义,从个人层面,掌握政治常识有助于树立正确的世界观、人生观、价值观,提高政治判断力、政治领悟力、政治执行力;从社会层面,能够深刻理解国家大政方针,增强对中国特色社会主义的道路自信、理论自信、制度自信、文化自信;从国家层面,为培养担当民族复兴大任的时代新人提供思想支撑,确保党和国家事业沿着正确方向前进。

在备考过程中,考生应注重理论联系实际,将政治常识与当前时事政治、社会热点问题相结合,例如理解“共同富裕”不是平均主义,“双碳”目标与高质量发展的关系等,要关注党的二十大报告、中央全会精神等重要文献,准确把握新思想、新观点、新论断,不断提高分析和解决实际问题的能力。
相关问答FAQs:
问题1:如何理解中国式现代化与西方现代化的本质区别?
解答:中国式现代化是中国共产党领导的社会主义现代化,既有各国现代化的共同特征,更有基于自己国情的中国特色,本质区别主要体现在五个方面:一是领导力量不同,西方现代化由资产阶级领导,中国式现代化由中国共产党领导;二是发展道路不同,西方现代化通过殖民扩张、掠夺实现,中国式现代化坚持和平发展、合作共赢;三是价值取向不同,西方现代化以资本为中心,导致两极分化,中国式现代化以人民为中心,追求共同富裕;四是文明内涵不同,西方现代化伴随对物质主义的过度追求,中国式现代化强调物质文明和精神文明相协调;五是世界意义不同,西方现代化给发展中国家带来的是依附性发展,中国式现代化为人类实现现代化提供了新选择,推动构建人类命运共同体。
问题2:“两个确立”的决定性意义是什么?
解答:“两个确立”是指确立习近平同志党中央的核心、全党的核心地位,确立习近平新时代中国特色社会主义思想的指导地位,其决定性意义在于:第一,它是新时代取得一切成就最根本的保证,有了核心的引领和科学理论的指导,我们党才能在复杂多变的国内外形势下保持战略定力,战胜各种风险挑战;第二,它是推动党和国家事业取得历史性成就、发生历史性变革的根本原因,从脱贫攻坚到全面建成小康社会,从抗击疫情到推动高质量发展,都离不开“两个确立”的坚强保障;第三,它是走好新的赶考之路、实现中华民族伟大复兴的根本要求,只有坚决维护习近平总书记党中央的核心、全党的核心地位,深入贯彻习近平新时代中国特色社会主义思想,才能确保中国特色社会主义事业航船行稳致远,最终实现中华民族伟大复兴的中国梦。

