考国税是国考还是省考,这是许多考生在报考税务系统时常见的疑问,要明确这个问题,需要从税务系统的管理体制、招录权限以及考试性质等多个维度进行分析。
从管理体制来看,我国税务系统分为国家税务局和地方税务局两个体系,2026年国税地税征管体制改革后,省级及以下国税地税机构合并,但国家税务总局仍作为国务院直属机构,实行垂直管理,这意味着,税务系统的人员编制和干部管理权限主要集中在中央层面,尤其是国家税务局系统的核心岗位,其招录、晋升、调动等均由中央统一管理,因此这类岗位的招录自然属于国家公务员考试(简称“国考”)范畴。

从招录权限和考试性质来看,国税系统的招录由国家公务员局统一组织,笔试时间、科目、命题均由中央确定,通常在每年10月份报名,11月底或12月初笔试,考试科目包括《行政职业能力测验》和《申论》两门,部分岗位还会加试专业科目,而地方税务局系统的招录则相对复杂,部分省份的地税岗位可能纳入省考范围,由省级公务员主管部门组织命题和招录,但这种情况在改革后已大幅减少,绝大多数税务系统岗位(尤其是基层税务分局所设岗位)均通过国招录,只有少数地方特殊岗位或辅助性岗位可能通过省考招录,但这并非主流。
从岗位层级和职责划分来看,国税系统岗位层级覆盖中央、省、市、县、乡五级,其中国家税务总局及其直属机构(如各省、市、自治区税务局)的岗位属于中央层级,招录时明确标注“中央机关及其直属机构”,考生报考时需选择“中央机关”类别,而地方税务局在合并后虽与国税系统合并办公,但其部分基层岗位可能仍由省级统筹招录,但这种情况较少见,且招录公告中会明确标注“省级机关”或“地方职位”,考生需仔细辨别岗位信息中的“机构层级”和“用人司局”字段。
从待遇和保障来看,国税系统作为中央垂直管理部门,其工资福利、医疗保障等均由中央财政统一拨付,标准相对统一且高于部分地方公务员;而通过省考招录的税务岗位,其待遇可能因地方经济发展水平差异而有所不同,这也是考生区分考试性质的重要参考因素之一。
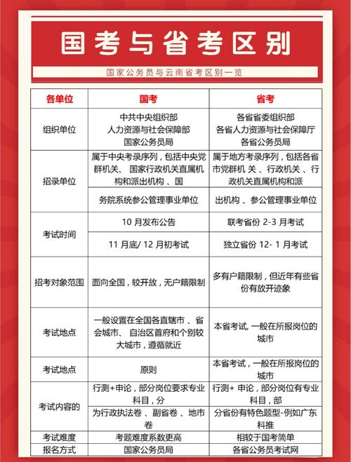
为了更清晰地对比国考与省考招录税务岗位的区别,可参考以下表格:

| 对比维度 | 国考招录税务岗位 | 省考招录税务岗位(极少见) |
|---|---|---|
| 管理体制 | 中央垂直管理,国家税务总局直属 | 地方管理,省级以下税务机关 |
| 招录组织单位 | 国家公务员局 | 省级公务员主管部门 |
| 笔试时间 | 每年10-11月,全国统一 | 各省自行安排,通常上半年(3-4月) |
| 笔试科目 | 《行测》《申论》统一命题 | 《行测》《申论》省级命题,可能略有差异 |
| 岗位层级 | 中央、省、市、县、乡五级 | 多为县乡基层岗位 |
| 待遇保障 | 中央财政统一拨付,标准较高 | 地方财政保障,因地区而异 |
| 报考标识 | 岗位表中明确标注“中央机关” | 岗位表中标注“省级机关”或“地方职位” |
考国税绝大多数情况下属于国考,考生在报考时应重点关注国家公务员局发布的招考公告,选择“中央机关及其直属机构”中的税务系统岗位,若遇到地方税务局岗位通过省考招录,需仔细核对岗位信息中的“机构层级”和“用人司局”,避免混淆,对于考生而言,无论是国考还是省考,税务系统岗位因其稳定性强、职业发展路径清晰,始终是公务员考试的热门选择,建议提前了解考试大纲,针对性备考,提高上岸几率。
相关问答FAQs
Q1:国考和省考招录的税务岗位在职业发展上有何区别?
A:国考招录的税务岗位属于中央垂直管理,职业晋升路径更清晰,可通过遴选等方式晋升至中央机关;省考招录的税务岗位多受地方管理,晋升可能与地方政策挂钩,但部分省份也可通过内部交流进入国税系统,总体而言,国考岗位在跨地区流动和职业天花板方面具有一定优势。
Q2:如何判断某个税务岗位是否属于国考?
A:可通过官方招考公告中的“机构层级”字段判断,标注“国家税务总局”“XX省税务局”等中央或直属机构名称的岗位为国考岗位;若标注“XX市/县税务局”且未明确归属中央垂直管理,则需结合该省当年招考安排确认(多数仍为国考,少数特殊岗位可能为省考),国考岗位报名系统会统一归类为“中央机关”,考生以此为准即可。

