高考必备文言文常识是文言文学习的基础,涵盖实词、虚词、句式、文化常识等多个维度,掌握这些知识不仅能帮助考生准确理解文言文文本,更是提升文言文阅读和解题能力的关键,以下从核心考点出发,系统梳理高考文言文必备常识。
常见文言实词
实词是文言文的主体,包括一词多义、古今异义、词类活用等,需结合语境理解,高考常考实词约150个,以下是部分高频词的释义与例句:

| 实词 | 释义 | 例句 | 出处 |
|---|---|---|---|
| 兵 | ①兵器;②军队;③战争 | 然陈涉瓮牖绳枢之子,氓隶之人,而迁徙之徒也,才能不及中人,非有仲尼、墨翟之贤,陶朱、猗顿之富,蹑足行伍之间,而崛起阡陌之中,率疲弊之卒,将数百之众,转而攻秦,斩木为兵,揭竿为旗 | 《过秦论》 |
| 道 | ①道路;②道理;③方法;④说 | 师者,所以传道受业解惑也 | 《师说》 |
| 度 | ①计量;②制度;③度过 | 度我至军中,公乃入 | 《鸿门宴》 |
| 故 | ①旧;②原因;③故意 | 既克,公问其故 | 《曹刿论战》 |
| 间 | ①间隔;②偷偷地;③参与 | 肉食者谋之,又何间焉 | 《曹刿论战》 |
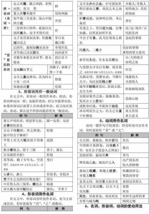
词类活用是实词的重点,包括名词作动词(“籍吏民,封府库”中的“籍”登记)、动词作名词(“殚其地之出,竭其庐之入”中的“出”“出产”“收入”)、使动用法(“项伯杀人,臣活之”中的“活”使……活)、意动用法(“吾妻之美我者,私我也”中的“美”以……为美)等,需根据语境判断词性变化。
常见文言虚词
虚词无实际意义,但起语法作用,高考常考“之、其、而、以、于、为、乃、则”等18个虚词,需掌握其词性和用法:
| 虚词 | 词性 | 用法 | 例句 |
|---|---|---|---|
| 之 | 代词 | ①代人/物,译作“他/它”;②定语后置标志 | 均之二策,宁许以负秦曲(《廉颇蔺相如列传》) |
| 动词 | 译作“往、到” | 辍耕之垄上(《陈涉世家》) | |
| 结构助词 | ①主谓之间取消句子独立性;②定语后置标志;③宾语前置标志 | 予独爱莲之出淤泥而不染(《爱莲说》) | |
| 而 | 连词 | ①并列,不译;②转折,译作“却”;③递进,译作“;④承接,译作“就” | 青,取之于蓝,而青于蓝(《劝学》) |
| 以 | 介词 | ①表工具,译作“用”;②表原因,译作“因为”;③表目的,译作“来” | 愿以十五城请易璧(《廉颇蔺相如列传》) |
| 连词 | 译作“以致” | 且以一璧之故逆强秦之欢(《廉颇蔺相如列传》) |
虚词需结合句子成分判断,之”在“句读之不知,惑之不解”中是宾语前置标志,应理解为“不知句读,不解惑”。
特殊文言句式
文言句式与现代汉语差异较大,掌握特殊句式是理解句意的关键:

-
判断句:常用“……者,……也”“……,……也”“……者,……”“……,……”或“为”“乃”“即”“则”等表判断,例:“廉颇者,赵之良将也。”(《廉颇蔺相如列传》)
-
被动句:标志词有“见”“于”“为”“为……所”“受……于”等,例:“吾长见笑于大方之家。”(《庄子·秋水》)
-
倒装句:
- 宾语前置:疑问句中疑问代词作宾语(“大王来何操?”)、否定句中代词作宾语(“古之人不余欺也”)、用“之”“是”提宾(“句读之不知”)。
- 定语后置:中心词+之+定语(“马之千里者”)、中心词+定语+者(“求人可使报秦者”)。
- 状语后置:介词结构后置(“青取之于蓝,而青于蓝”)。
-
省略句:常见主语省略(“(渔人)便舍船,从口入”)、谓语省略(“一鼓作气,再(鼓)而衰,三(鼓)而竭”)、宾语省略(“竖子不足与(之)谋”)、介词省略(“衣食所安,弗敢专也,必以(之)分人”)。
(图片来源网络,侵删)
古代文化常识
文化常识涉及科举、官职、礼仪、习俗等,是文言文阅读的背景知识:
-
科举制度:
- 童试:县级考试,考中为“生员”(秀才)。
- 乡试:省级考试,三年一次,考中为“举人”(如范进中举)。
- 会试:京城礼部考试,举人参加,考中为“贡士”。
- 殿试:皇帝亲自主持,贡士参加,分三甲(一甲赐进士及第,二甲赐进士出身,三甲赐同进士出身)。
-
官职任免:
- 除:任命官职(“予除右丞相兼枢密使”)。
- 拜:授予官职(“拜为上卿”)。
- 迁:调动官职,升职为“右迁”,降职为“左迁”(“予左迁九江郡司马”)。
- 黜:废免官职(“有罪得以黜”)。
- 乞骸骨:官员自请退职(“视事三年,上书乞骸骨”)。
-
礼仪称谓:
- 谦辞:“家”(家父)、“舍”(舍弟)、“愚”(愚见)、“仆”(仆人)。
- 敬辞:“令”(令尊)、“惠”(惠存)、“垂”(垂询)、“奉”(奉陪)。
- 年龄称谓:总角(幼年)、豆蔻(女子十三四岁)、弱冠(男子二十岁)、而立(三十岁)、不惑(四十岁)、知天命(五十岁)。
文言文断句与翻译技巧
断句需注意:找主谓(先找主语、谓语,再找宾语)、看虚词(“夫、盖、凡、窃”等发语词常在句首,“也、矣、焉、耳”等语气词常在句末)、依修辞(对偶、排比句式对称)。翻译需遵循“信、达、雅”原则,以直译为主,意译为辅,注意“留”(人名、地名)、“删”(无实义虚词)、“补”(省略成分)、“调”(倒装句调整)、“换”(古今异义词替换)。
FAQs
问1:如何快速判断文言文中的词类活用?
答:可从三方面入手:①看语法成分,名词在动词前且不带状语,可能作动词(“籍吏民”中“籍”作动词“登记”);②看特殊标志,如“其”“之”后的名词常作动词(“邑人奇之”中“奇”为意动用法);③看上下文语境,如“云青青兮欲雨”中“雨”前有“欲”,活用为动词“下雨”,需积累常见活用类型(如名词作动词、使动用法等),结合语境灵活判断。
问2:文言文翻译中遇到省略句该如何处理?
答:翻译省略句需“先补后译”,即先根据上下文补充省略的主语、谓语、宾语或介词,确保句子完整后再翻译。“(渔人)便舍船,从口入,(渔人)初极狭,才通人。”翻译时需补充主语“渔人”;“一鼓作气,再(鼓)而衰,三(鼓)而竭”需补充谓语“鼓”;“衣食所安,弗敢专也,必以(之)分人”需补充宾语“之”,补充时需确保符合语境,避免无中生有。
