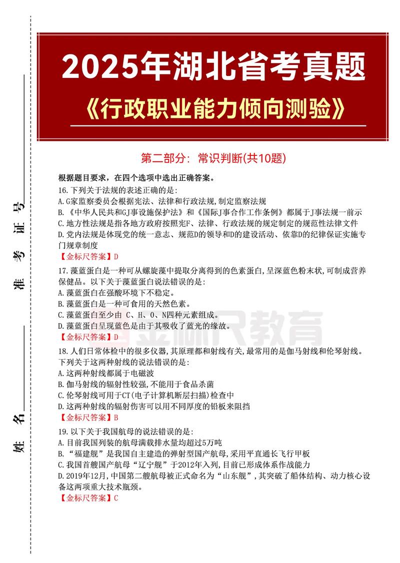
湖北省公务员考试(简称“湖北省考”)的常识判断部分是行政职业能力测验(行测)中的重要组成部分,主要考查考生应知应会的基本知识以及运用这些知识分析判断的基本能力,根据近年湖北省考的考试大纲和真题情况,常识判断题量通常为20题,整体占比约为行测总题量的15%左右(行测总题量一般在130题左右),以下是关于湖北省考常识部分的详细分析:
常识判断的题量与分值
湖北省考行测科目包含五个部分:常识判断、言语理解与表达、数量关系、判断推理和资料分析,常识判断部分题量固定为20题,每题分值约为1分,总分20分,考试时间一般为90分钟,常识判断作答时间建议控制在10-15分钟内,需要注意的是,题量可能因年度考试微调,但近五年(2026-2026年)均稳定在20题,未出现大幅波动。

常识判断的考查内容与范围
湖北省考常识判断涵盖多个领域,重点考查考生的综合知识储备,具体包括以下模块:
- 政治常识:占比约30%,涉及马克思主义基本原理、中国特色社会主义理论体系、党和国家方针政策(如“十四五”规划、乡村振兴战略)、重要会议(如党的二十大报告)及领导人讲话精神等,2026年考查了“中国式现代化的特征”“共同富裕的内涵”等内容。
- 法律常识:占比约25%,以宪法、行政法、民法、刑法为重点,也包括新修订的法律法规(如《民法典》《个人信息保护法》),2026年考查了“行政处罚的种类”“劳动合同的解除条件”等知识点。
- 经济常识:占比约15%,包括宏观经济政策(如财政政策、货币政策)、微观经济主体(企业、市场)、国际经济组织(如WTO、一带一路)等,2026年涉及“供给侧结构性改革”“人民币国际化”等考点。
- 人文历史常识:占比约15%,涵盖中国传统文化(如诸子百家、传统节日)、中国历史(重要事件、人物)、世界历史及文化常识,2026年考查了“科举制度的发展”“古代水利工程”等内容。
- 地理与科技常识:占比约15%,包括中国地理(地形、气候、资源)、世界地理、科技成就(如航天、人工智能)、生活常识(环保、健康)等,2026年涉及“碳中和目标”“北斗卫星系统”等知识点。
命题特点与趋势
- 注重时效性:近年试题紧密结合时事热点,如2026年党的二十大报告、2026年北京冬奥会、2026年建党百年等重大事件均成为考点。
- 强调应用能力:题目从单纯记忆转向理解分析,例如结合社会案例考查法律条款的适用,或通过数据图表考查经济政策的影响。
- 地方特色内容:湖北省考偶尔会涉及湖北省情,如湖北的历史文化(楚文化、三国文化)、地理特征(长江中游、江汉平原)、发展战略(武汉城市圈、长江经济带)等,需考生重点关注。
备考建议
- 系统梳理知识点:以考试大纲为框架,分模块复习核心考点,重点关注政治、法律、人文三大模块。
- 关注时政热点:定期阅读《人民日报》、新华社等权威媒体,积累近一年国内外重大事件及政策文件。
- 真题专项训练:通过2026-2026年湖北省考真题熟悉命题风格,总结高频考点(如宪法修正案、民法典亮点)。
- 利用碎片时间:借助APP或思维导图记忆零散知识点(如朝代顺序、法律条文),提高复习效率。
相关问答FAQs
问题1:湖北省考常识判断部分是否全部为单选题?
解答:是的,湖北省考常识判断20题均为单项选择题,每题给出四个选项,要求选择最符合题意的一项,题目形式以文字描述为主,偶有结合图表或案例的综合型题目,但选项数量固定为四个。
问题2:常识判断部分是否有指定的参考教材?
解答:湖北省考没有官方指定教材,但考生可选用《行政职业能力测验》(湖北省公务员考试专用教材)作为基础资料,辅以《时事政治手册》(年度版)和《法律常识应用指南》等专项书籍,建议结合《习近平谈治国理政》《民法典》等权威原文深化理解,重点关注近一年湖北省政府工作报告中的本地政策与规划。

