国考和省考作为我国公务员招录的两大主要途径,许多考生在备考时会关注两者在考试内容、难度、招录范围等方面的异同,虽然两者同属公务员考试,但在多个维度上存在显著差异,不能简单等同看待。
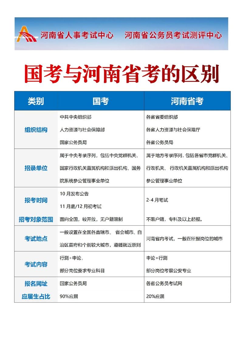
从考试组织单位来看,国考由国家公务员局统一组织,招录单位为中央机关及其直属机构,如外交部、发改委、海关、税务等,覆盖全国范围,面向全国考生招录;省考则由各省(自治区、直辖市)公务员主管部门组织,招录单位为省、市、县、乡四级机关,仅面向本省(自治区、直辖市)或特定区域(如部分省份的联考)考生招录,地域性特征明显。

在考试时间上,两者存在固定与灵活的差异,国考通常每年10月发布公告,11月底或12月初笔试,时间全国统一;省考则分为联考和单独招考两种形式,其中联考(多省份在同一时间笔试)多在每年3-4月进行,如江苏、浙江等部分省份也会单独组织考试,时间不固定,需关注各省人事考试网通知。 的异同是考生最关注的核心部分,两者均包含《行政职业能力测验》(简称“行测”)和《申论》两门公共科目,但具体考查侧重点和题型设置存在差异,行测方面,国考题量通常为135道题,考试时间120分钟,涉及常识判断、言语理解与表达、数量关系、判断推理、资料分析五大模块,其中常识判断部分侧重全国性法律政策、科技人文知识;省考联考题量多为120道题,考试时间90-120分钟(各省不同),常识判断部分更侧重本省省情、地方政策及法律法规,如《XX省省情省况》《XX省公务员录用考试办法》等,申论方面,国考主题多围绕国家战略、宏观政策(如科技创新、乡村振兴、共同富裕等),材料来源以国家级政策文件、主流媒体报道为主,要求考生具备全局视野;省考主题则更贴近本省实际,如地方经济发展、基层治理、民生保障等,材料常涉及本省案例和地方政策,要求考生结合省情分析解决问题。
招录对象与报考条件也存在差异,国考招录单位层级较高,部分岗位对政治面貌、基层工作经历、学历学位、英语水平等有严格要求,面向应届毕业生和基层服务人员的岗位较多;省考岗位层级多样,从省直机关到乡镇均有招录,部分省份对户籍或生源地有限制(如面向本地户籍或“服务基层项目人员”定向招录),且部分市县级岗位对学历、工作经历的要求相对宽松。
考试难度和竞争比也有所不同,国考因招录单位层级高、待遇较好,且面向全国招录,竞争比通常更高(部分热门岗位达千里挑一),行测题目难度略大,尤其是数量关系和判断推理模块;省考因地域限制和招录规模大,竞争比相对较低(但部分经济发达省份如广东、江苏的热门岗位竞争依然激烈),申论更侧重解决地方实际问题的能力。
相关问答FAQs:

-
问:国考和省考的《申论》材料来源有何不同?
答:国考《申论》材料多来源于国家级政策文件、权威媒体报道(如《人民日报》《光明日报》)及重大社会事件,主题涉及国家发展战略;省考《申论》材料则更侧重本省政府工作报告、地方新闻媒体(如各省党报、卫视)报道的本地案例及民生问题,考生需熟悉本省省情。 -
问:可以同时报考国考和省考吗?
答:可以,国考和省考在时间上通常不冲突(国考在年底,省考多在次年3-4月),考生只要符合各自的报考条件(如户籍、学历、基层工作经历等),可同时报考,但需注意,若国考和省考笔试时间冲突(极少情况),需优先选择其中一个;若同时通过资格审核,需确认是否影响后续面试调剂(部分省份规定考生只能在一个省份参加面试)。

