公务员国考和省考的时间安排是考生备考过程中需要重点关注的核心信息,两者在考试组织层级、时间节点及命题特点上存在明显差异,具体可从招录周期、关键时间节点及注意事项等维度展开分析。
国考与省考的时间框架对比
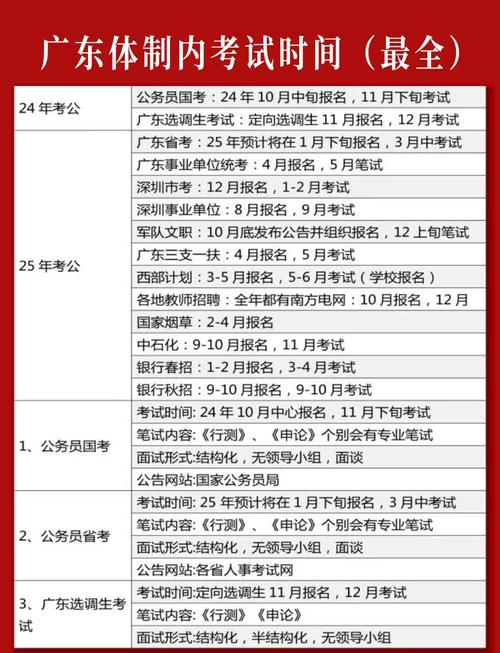
公务员考试分为国家公务员考试(简称“国考”)和各省公务员考试(简称“省考”),两者在时间上相对独立,但部分省份存在联考或单独招录的情况,国考由中央公务员主管部门组织,通常面向全国招录,覆盖中央机关及其直属机构;省考则由各省(自治区、直辖市)党委、政府组织,主要招录本地区各级机关公务员,从时间规律来看,国考时间固定性较强,省考则因省份差异呈现多样化特点。

(一)国考时间安排
国考的招录周期具有高度规律性,一般每年举行一次,主要流程包括公告发布、报名、笔试、面试、体检、录用等环节,关键时间节点如下:
- 公告发布:通常在每年10月中旬,由中央机关及其直属机构招录公务员专题网站(以下简称“国考专题网站”)发布招考公告、职位表及考试大纲,明确招录单位、职位条件、考试科目及时间安排。
- 报名时间:固定在公告发布后一周左右,一般为10月中下旬,持续约10天,考生需在规定时间内完成网上报名及资格初审。
- 笔试时间:通常在11月底或12月初的第一个周日,若遇特殊情况(如疫情)可能微调,但近年多稳定在12月初,笔试科目包括《行政职业能力测验》(简称“行测”)和《申论》,部分职位需加试专业科目(如银保监会、证监会等)。
- 面试及后续环节:笔试成绩一般在次年1月中下旬公布,面试通常在3月至4月进行,具体时间由招录单位确定,整体流程持续至6月底前完成录用。
(二)省考时间安排
省考的时间灵活性较高,可分为全国统一联考、单独招录及分批次招录三类:
-
全国联考省份:目前大部分省份(包括江苏、浙江、山东、广东等)参加上半年联考,由各省统一命题、统一时间笔试,招录流程通常在前一年启动:
- 公告发布:多在2月至3月,部分省份(如四川、河南)可能提前至上一年12月。
- 报名时间:集中在3月,持续5-10天,与公告发布间隔约1-2周。
- 笔试时间:统一安排在4月的第三个周六,近年多固定在4月中下旬(如2026年为4月22日,2026年为4月20日)。
- 面试及后续:笔试成绩一般在5月中下旬公布,面试集中在6月至7月,录用工作于8月底前完成。
-
单独招录省份:部分省份因招录需求或政策安排,独立组织省考,时间与联考错开:
(图片来源网络,侵删)- 北京、上海:通常在下半年招录,公告发布时间多在9月至10月,笔试安排在11月至12月,与国考时间接近或略晚。
- 广东、深圳:招录时间较早,公告多在前一年11月至12月发布,笔试次年1月至2月进行(如2026年广东笔试为3月9日)。
- 四川、重庆:部分年份参加联考,部分年份单独招录,需关注本省人事考试网通知。
-
下半年招录省份:如云南、贵州等省份可能在下半年组织招录,公告发布时间多在7月至8月,笔试安排在9月至10月,形成“上半年联考+下半年单招”的双周期模式。
国考与省考时间对比表(以近年为例)
| 项目 | 国家公务员考试 | 省考(全国联考) | 省考(单独招录,如广东) |
|---|---|---|---|
| 公告发布时间 | 10月中旬(如2026年10月14日) | 2-3月(如2026年3月4日多省联考) | 前一年11-12月(如2026年11月) |
| 报名时间 | 10月中下旬(约10天) | 3月(约5-10天) | 前一年12月至次年1月(约10天) |
| 笔试时间 | 12月初(如2026年12月3日) | 4月中下旬(如2026年4月20日) | 次年1-3月(如2026年3月9日) |
| 成绩公布时间 | 次年1月中下旬(如2026年1月) | 5月中下旬(如2026年5月) | 次年4-5月 |
| 面试时间 | 3-4月 | 6-7月 | 5-7月 |
时间安排的注意事项
- 关注官方渠道:国考信息以“国家公务员局官网”为准,省考信息需各省“人事考试网”或“人力资源和社会保障厅官网”发布,避免通过非官方渠道获取错误信息。
- 提前规划备考:国考与省考笔试科目(行测、申论)内容重合度高,考生可同步备考,但需注意省考可能涉及本省特色题型(如申论材料侧重本省政策),需针对性调整复习策略。
- 避免时间冲突:若同时报考国考与省考,需注意笔试时间是否冲突(如国考12月初,联考4月中下旬,时间不冲突),但面试时间可能重叠,需根据个人情况合理取舍。
- 利用“错峰”优势:部分省份单独招考时间与国考、联考错开,考生可多省报考,增加上岸机会(如上半年参加联考,下半年参加云南、贵州等省招考)。
相关问答FAQs
Q1:国考和省考可以同时报名吗?
A:可以,国考和省考是独立招录考试,报名条件、流程不冲突,只要考生符合各职位的报考条件(如学历、专业、户籍等),即可同时报名,但需注意:① 部分省份规定考生不得同时报考本省公务员和公务员遴选职位;② 若笔试时间冲突,需优先选择其中一个考试;③ 面试阶段可能需提供单位同意报考证明,在职考生需提前协调。
Q2:省联考的题目是全国统一的吗?
A:省联考虽为“统一时间、统一命题”,但并非全国完全同一套试卷,目前联考分为两类:① 统一命题:如《行测》《申论》由同一组专家命制,各省使用相同试卷(如2026年多省联考《行测》为同一套题);② 分组命题:部分省份根据本省特点调整题目,如《申论》材料可能涉及本省案例,《行测》部分题目替换为本省特色题,考生需以本省考试大纲为准,但整体难度、题型与全国命题一致,备考时可重点复习联考通用教材。
