,它不仅关系到答题的规范性,直接影响得分情况,更体现了考生的语文素养和应试能力,高考语文改错主要涉及字形、词语、病句、标点、语言表达等多个方面,考生需结合具体题型和规则,准确识别并修正错误。
字形改错:规范书写,避免错别字
字形改错是高考语文的基础考点,重点考查形近字、音近字和义近字的辨析,常见的错误类型包括:①形似致误,如“己、已、巳”混淆,“戊、戌、戍”误用;②音同致误,如“度过”误作“渡过,“必须”误作“必需”;③义混致误,如“再接再厉”误作“再接再励”,考生需掌握汉字的基本构造和意义,结合语境判断。“辨证”指辨析考证,应写作“辨证”;“辩证”指哲学方法,二者不可混用,需注意成语中的固定字形,如“名列前茅”不能写作“名列前矛”。

词语改错:精准辨析,避免搭配不当
词语改错包括实词(名词、动词、形容词等)和虚词(介词、连词、副词等)的误用,实词改错需关注词义差异和适用对象,如“截止”与“截至”:“截止”表示到某时间停止,后不能接时间,而“截至”后需接具体时间,虚词改错则需注意语法功能,如“对”与“对于”:“他对这个问题很有看法”正确,但“对于这个问题他很有看法”中,“对于”多余,应删去,成语使用需避免望文生义,如“不刊之论”指不可磨灭的言论,不能误认为“不能刊登”。
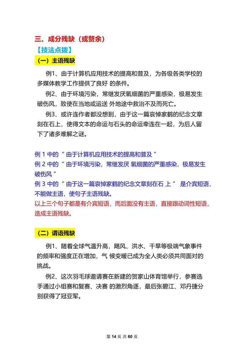
病句改错:遵循语法规则,修正逻辑问题
病句改错是高考语文的重点,常见类型包括:①成分残缺,如缺少主语、宾语或谓语;②搭配不当,如主谓搭配不当、动宾搭配不当;③语序不当,如定语、状语位置错误;④结构混乱,如句式杂糅;⑤表意不明,如歧义句;⑥不合逻辑,如自相矛盾或分类不当,修改病句需遵循“原意不变、精简语言”原则,“通过这次活动,使我受到了深刻教育”缺主语,删去“通过”或“使”即可,考生需熟悉典型病句结构,结合语境分析病因。
标点改错:规范使用,避免误用
标点符号改错主要考查常用标点的正确使用,常见错误包括:①逗号、顿号混淆,顿号用于并列词语间的停顿,逗号用于句子内部的一般停顿;②问号、感叹号误用,如选择问句只用一个问号(“你是去北京还是去上海?”);③引号使用不当,直接引用需用引号,间接引用不用;④书名号误用,如“《红楼梦》的作者是曹雪芹”正确,但“读了《红楼梦》的感受”中“《红楼梦》”应改为书名号《》,注意标点与文字的占位,如引号、书名号成对出现,不半边使用。
语言表达改错:注重逻辑与得体
语言表达改错涉及语言简明、连贯、得体,以及修辞手法的正确使用,避免重复啰嗦(“目前的当务之急”中“多余),确保语句连贯(调整句子顺序,使逻辑清晰),注意语境得体(如口语与书面语区分),修辞改错需避免比喻不当、夸张失真等问题,如“他的眼睛像星星一样闪亮”正确,但“他的声音像洪钟一样响亮”中“洪钟”多用于形容声音浑厚,与“响亮”语义重复。

综合改错策略
- 通读全文,把握语境:改错前需通读材料,理解整体内容,避免断章取义。
- 分项排查,逐一修正:从字形、词语、语法、标点等方面逐一检查,确保无遗漏。
- 保留原意,精简修改:修改时尽量少动原句,避免引入新错误。
- 书写规范,卷面整洁:改错需用规范符号(如删除用“/”,增补用“^”),保持卷面清晰。
高考语文常见改错类型及示例表
| 错误类型 | 示例 | 修改正确形式 |
|---|---|---|
| 形近字致误 | “按步就班” | “按部就班” |
| 成语误用 | “他忍俊不禁地笑了起来” | 删除“忍俊不禁”(重复) |
| 成分残缺 | “由于他勤奋学习,成绩提高” | 删去“由于”(缺主语) |
| 标点误用 | “你是去?还是不去?” | “你是去,还是不去?” |
| 逻辑不当 | “所有同学都及格了,只有小明没及格” | 删去“所有”或“只有” |
相关问答FAQs
Q1:高考语文改错题中,如何快速识别病句?
A:识别病句可从以下入手:①找主干,检查主谓宾是否完整;②看修饰语,定语、状语是否冗余或搭配不当;③查逻辑,是否符合事理和语境;④记典型,如“通过……使……”结构缺主语,“是否”“切忌”后不能加否定词,多练习真题,培养语感。
Q2:改错题中,成语使用错误的常见原因有哪些?
A:成语使用错误主要有三方面原因:①望文生义,如“不胫而走”指消息传得快,误认为“跑得快”;②对象误用,如“汗牛充栋”形容藏书多,不能用于人;③语境不符,如“弹冠相庆”含贬义,不能用于褒义语境,需积累成语含义及适用范围。

