在公务员考试体系中,国家公务员考试(简称“国考”)与省级公务员考试(简称“省考”)是两条重要的人才选拔渠道,两者在招录范围、考试内容、岗位性质等方面存在差异,但部分考生会面临“国考通过后能否参加省考报名”的现实问题,这一问题需结合公务员考试的基本原则、政策规定及实际操作逻辑综合分析,本文将从政策依据、冲突规避、特殊情况及备考建议四个维度展开详细说明。
政策依据:公务员录用的“一人一岗”原则
根据《公务员录用规定》第十九条:“报考者不得报考录用后即构成回避关系的职位。”公务员考试作为公开选拔考试,核心原则是“公平公正、竞争择优”,避免一人同时占用多个公务员编制岗位,国考与省考均属于国家公务员或地方公务员序列,均纳入国家编制管理,若考生已通过国考并被录用,将正式成为公务员身份,此时若再参加省考报名,实质上存在“双重录用”的可能性,与公务员录用的“唯一性”原则相冲突。

从招录主体看,国考由中央公务员主管部门组织,招录单位为中央机关及其直属机构;省考由省级公务员主管部门组织,招录单位为省、市、县、乡四级机关,两者虽分属不同层级,但均属于国家财政供养的编制岗位,考生一旦被国考录用,已具备公务员身份,不再符合“非在职人员”的省考报考基本条件(省考普遍要求报考者为“非公务员身份”),从政策层面严格来说,国考通过后(含已录用、待录用状态)不能参加省考报名。
冲突规避:关键在于“录用状态”与“时间节点”
实践中,“国考通过后能否参加省考”的核心矛盾点在于“通过”的定义:若指“笔试通过、进入面试环节但尚未最终录用”,部分省份可能允许报名;若指“已通过面试、体检、考察等环节并被录用”,则绝对禁止报名,具体需结合以下两种情况分析:
国考“笔试通过,待面试/待录用”阶段
部分考生在国考笔试后进入面试环节,或面试通过后等待录用公示,此时若省考报名开启,是否可报考?需满足两个条件:
- 时间不冲突:国考录用流程通常包括笔试(11月左右)、面试(次年2-3月)、体检考察(3-4月)、公示录用(4-5月),若省考报名在国考录用公示前(如次年3-4月部分省份省考启动),考生需确保国考最终结果未出,且未收到录用通知;
- 书面承诺:部分省考报名系统要求考生承诺“未被其他公务员考试录用”,若考生处于国考待录用状态,需如实填写并放弃后续省考录用资格(若同时通过国考与省考,优先选择国考)。
国考“已录用”阶段
考生若已通过国考录用流程,正式办理入职手续,则公务员身份生效,此时参加省考报名属于“在职公务员报考”,绝大多数省份明确限制“在职公务员不得报考其他公务员职位”(仅少数省份特殊岗位允许基层公务员报考,需符合具体条件)。

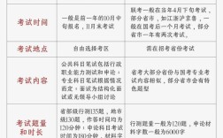
国考与省考时间冲突参考表(以近年为例)
| 考试类型 | 笔试时间 | 面试时间 | 录用公示时间 | 是否可同年报考省考 |
|---|---|---|---|---|
| 国考(中央机关) | 11月底 | 次年2-3月 | 4-5月 | 否(若待录用,部分省份可) |
| 省考(联考省份) | 3-4月 | 5-6月 | 7-8月 | 视国考录用状态而定 |
| 省考(单独招考) | 9-12月 | 次年1-3月 | 4-6月 | 视国考录用状态及时间冲突而定 |
特殊情况:政策例外与地方性规定
尽管“国考录用后不可报省考”是基本原则,但存在少量例外情况,需结合地方政策具体分析:
- “服务基层项目人员”定向招录:部分省份针对“三支一扶”“特岗教师”等服务基层项目人员设置定向岗位,若考生为服务期满且考核合格的非在职人员,即使曾通过国考(未录用),也可报考定向岗位;
- “公务员与参照公务员法管理机关(单位)工作人员交流”:极少数省份允许已录用公务员通过调任方式报考其他机关,但需满足“工作年限、考核结果”等严格条件,且不属于“社会报考”范畴;
- “国考岗位为基层项目服务岗”:若国考录用岗位为“西部计划”“大学生村官”等服务期岗位,服务期内需全职在岗,服务期满后可报考省考,但需确认服务期已解除且未转正为公务员。
备考建议:明确规划,避免重复投入
针对“国考与省考兼顾”的考生,建议从以下角度优化备考策略:
- 优先级排序:若目标岗位为中央部委或垂直管理系统(如海关、税务),优先备考国考;若目标为地方政府或基层岗位,可优先选择省考(竞争压力相对较小); 差异化复习**:国考与省考笔试科目均为《行测》《申论》,但国考《行测》题量更大(135题vs120题),省考《申论》更侧重地方治理热点(如乡村振兴、基层服务),需针对性调整复习重点;
- 避免“两头空”:若同时备考国考与省考,需合理分配时间,避免因精力分散导致两场考试均未通过,建议根据报名时间差(如先省考后国考)分阶段突破。
相关问答FAQs
Q1:国考笔试通过进入面试,但未参加面试,能否报考省考?
A:可以,若考生在国考笔试通过后主动放弃面试资格,或因个人原因未参加面试,此时未进入录用流程,仍为“非在职人员”,符合省考报名条件,但需在省考报名时如实填写“国考报考及放弃情况”,部分省份要求提交书面放弃声明,避免后续资格审核纠纷。
Q2:已通过国考录用,但未报到入职,能否报考省考?
A:不可以,根据《公务员录用办法》,考生被录用后无正当理由逾期不报到的,取消录用资格,但若已办理录用手续(含档案转移、工资关系核定等),即使未实际到岗,也视为公务员身份,不得报考省考,若因特殊原因需放弃国考录用,应书面招录机关说明情况并取得同意,避免被记入诚信档案。

