机械密封是旋转机械中防止流体泄漏的关键部件,广泛应用于泵、压缩机、搅拌釜等设备中,其通过动环与静环的端面在流体压力和补偿机构弹力的作用下保持贴合,形成一层极薄的液膜,从而实现密封,掌握机械密封的常识对于设备的安全运行和维护至关重要。
机械密封的基本结构主要由动环、静环、弹性元件、辅助密封圈(如O形圈、PTFE楔环)和传动机构组成,动环随轴旋转,静环固定在压盖上,两者端面构成主密封面,弹性元件(如弹簧、波纹管)提供预紧力和补偿端面磨损,辅助密封圈则防止介质从静环与压盖、动环与轴之间泄漏,根据弹性元件类型,机械密封可分为弹簧式和波纹管式,其中波纹管密封因耐腐蚀性和追随性好,常用于腐蚀性介质或高温工况。

机械密封的工作原理基于端面液膜的平衡,正常工作时,端面间存在一层厚度约0.1-3μm的液膜,这层液膜既能减少端面磨损,又能阻止介质泄漏,液膜的压力分布受流体压力、端面粗糙度和弹簧力共同影响,当液膜压力与弹簧力、介质压力平衡时,密封处于稳定状态,若液膜过厚,泄漏量增加;过薄则导致端面干摩擦,急剧磨损甚至烧毁,控制端面比压(单位面积上的净闭合力)是密封设计的关键,通常比压值在0.2-0.4MPa之间,具体需根据介质特性、转速和工作温度调整。
机械密封的分类方式多样,按安装位置可分为内装式(密封圈在介质侧,受压力作用增强密封)和外装式(密封圈在大气侧,适用于高压或含固体颗粒介质);按单端面数量可分为单端面(一道主密封,结构简单)和双端面(两道主密封间注入隔离液,适用于有毒、易燃或高真空工况);按平衡程度可分为平衡型(部分介质载荷作用于端面,降低比压,适合高压)和非平衡型(全部介质载荷作用于端面,仅适用于低压),还有集装式机械密封,将整套密封预组装在 cartridge 中,安装时整体推入,无需调整,提高了维护效率。
选择机械密封时需综合考虑多个因素,介质特性(如腐蚀性、粘度、固体颗粒含量)决定密封环和辅助密封圈的材料,常用材料有碳化硅(耐腐蚀、耐磨)、氧化铝(成本低、耐高温)、石墨(自润滑性好)以及氟橡胶、PTFE(耐化学腐蚀),工作参数包括压力(一般≤3MPa,特殊可达30MPa)、转速(线速度≤30m/s,高速需采用平衡型)和温度(-20℃-200℃,超出范围需选用冷却或加热结构),设备方面,轴的尺寸精度(跳动量≤0.05mm)、表面粗糙度(动环轴颈Ra≤0.8μm)和安装垂直度(偏差≤0.1mm/100mm)直接影响密封寿命,是否需要冲洗、过滤、排气等辅助系统也需明确,例如对于含固体颗粒的介质,需设置外冲洗管路,在密封腔前安装过滤器,防止颗粒进入端面。
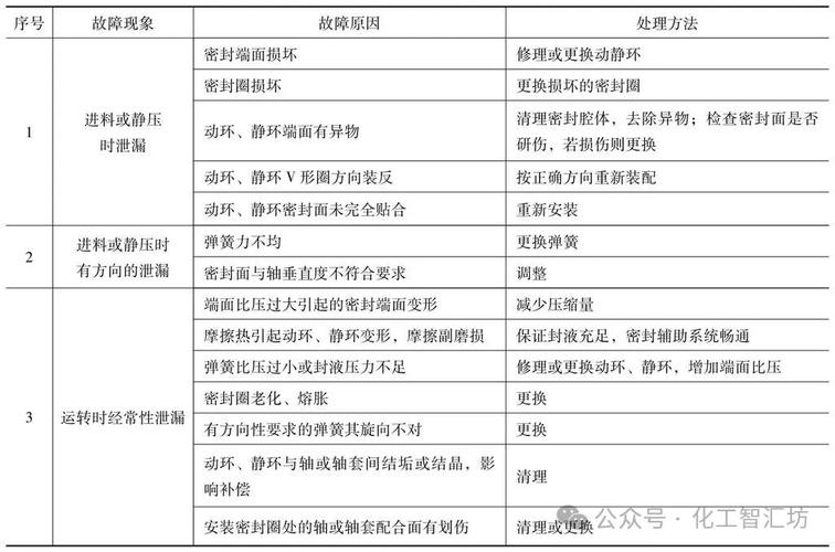
机械密封的安装与维护直接影响其性能,安装前需检查轴/轴套的表面状态,确保无划痕、锈蚀;清洁密封件,避免杂质带入,安装时,动环与静环的端面需保持清洁,严禁用硬物敲击;弹簧压缩量需按设计值调整,压缩不足会导致泄漏过大,过度压缩则加速磨损,对于集装式密封,确保 cartridge 与压盖的定位孔对中,避免偏载,运行初期需进行“跑合”,在低压低速下运行30分钟,观察泄漏量,正常后逐步加载至工况参数,日常维护包括定期检查泄漏量(一般≤3滴/分钟)、监测振动和温度(温升≤30℃),以及辅助系统的畅通(如冲洗液流量是否稳定),常见故障及处理方法如下:泄漏量过大可能因端面磨损、O形圈老化或弹簧松弛导致,需更换磨损件或重新调整;密封面干摩擦多因冲洗中断或系统气蚀引起,需检查冲洗管路和泵的入口压力;振动异常通常由轴不对中或轴承损坏引起,需重新找正或更换轴承。

以下是机械密封选型材料的适用环境对比:
| 材料类型 | 适用介质 | 温度范围(℃) | 特点 |
|---|---|---|---|
| 碳化硅(SiC) | 酸、碱、有机溶剂 | -50~350 | 硬度高、耐腐蚀、热稳定性好 |
| 氧化铝(Al₂O₃) | 清水、弱酸弱碱 | -20~200 | 成本低、硬度较高 |
| 石墨浸渍树脂 | 高温油品、水 | -20~250 | 自润滑性好,但耐腐蚀性一般 |
| 氟橡胶(FKM) | 酸、碱、燃油 | -20~200 | 弹性好,耐化学腐蚀 |
| PTFE | 几乎所有化学介质 | -200~260 | 耐腐蚀性极佳,但易冷流 |
相关问答FAQs:
-
问:机械密封泄漏量突然增大,可能的原因有哪些?如何处理?
答:可能原因包括端面磨损(固体颗粒进入或润滑不足)、辅助密封圈(O形圈/PTFE楔环)老化或损坏、弹簧松弛或断裂、轴/轴套表面划伤、安装时端面贴合不紧密等,处理方法:停机检查,更换磨损的动环/静环或辅助密封圈;调整弹簧压缩量至规定值;修复轴/轴套表面缺陷;重新安装并确保清洁,避免杂质进入。 -
问:高温工况下如何选择机械密封的辅助系统?
答:高温工况(>200℃)需采用冷却和冲洗组合的辅助系统,常用方案包括:①外冲洗(Plan32):引入低温清洁液体冲洗密封腔,带走热量并防止结焦;②急冷(Plan23):在静环背部注入冷却液,通过热交换降低密封端面温度;③循环冲洗(Plan21):利用泵自身介质循环,经冷却器后返回密封腔,适用于高温清洁介质,密封材料需选用耐高温石墨、金属波纹管(如哈氏合金),并避免使用普通橡胶密封圈,改用柔性石墨或PTFE材质。
(图片来源网络,侵删)
