国考和省考作为我国公务员招录的两大主要途径,虽然同属公务员体系,但在招录范围、考试内容、管理权限、职业发展等方面存在显著差异,理解这些区别,有助于考生根据自身情况选择更适合的考试方向。
从招录范围和层级来看,国考即中央机关及其直属机构公务员招录考试,招录单位包括中央党群机关、中央国家行政机关及其直属机构(如海关、税务、金融监管总局等),覆盖全国范围,岗位层级较高,多涉及国家宏观政策制定、跨区域管理或中央垂直管理部门的工作,而省考则是各省(自治区、直辖市)组织的公务员招录,招录单位涵盖省、市、县、乡四级机关,岗位更侧重地方事务执行,如地方经济发展、社会治理、民生服务等,与地方联系更为紧密,部分省份还会单独组织市考或选调生考试,形成“省考+联考”或“独立招考”的复杂格局。

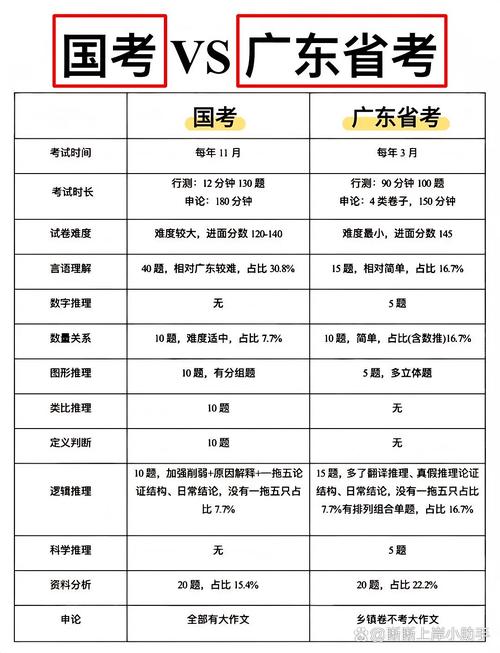
在考试时间和组织形式上,国考通常每年固定在10月报名,11月底或12月初笔试,由中央公务员主管部门统一组织命题、阅卷和面试,全国统一考试时间,命题规范性更强,省考则分为“联考”和“独立招考”两种形式:联考指多省份在同一时间进行笔试(通常每年3-4月报名,4月中下旬笔试),由各省自主命题但遵循统一大纲,题型和难度相对接近;独立招考则由少数省份自行确定时间(如北京、上海等),时间灵活,命题更具地方特色。 的差异主要体现在科目和侧重点上,两者均包括《行政职业能力测验》和《申论》两门公共科目,但具体内容存在不同。《行测》方面,国考题量更大(135道题,120分钟),涉及常识判断、言语理解、数量关系、判断推理、资料分析五大模块,其中数量关系和资料分析的难度通常高于省考;省考联考题量多为120道题(90-120分钟),部分省份会根据地方特点调整题型,如江苏省考的“数量关系”侧重应用题,而广东省考则可能出现“科学推理”等特色题型。《申论》方面,国考主题更宏观,常围绕国家发展战略、政策理论(如共同富裕、乡村振兴、科技创新等)展开,材料来源多为中央文件、权威媒体报道,要求考生具备全局视野;省考主题更贴近地方实际,如各省的产业发展、民生热点、地方政策等,材料多来自地方新闻或政府工作报告,侧重考察解决地方实际问题的能力,部分特殊岗位会增加专业科目考试,如国考的银保监、证监会岗位考专业课,省考的公安、执法岗位也可能加试公安专业知识或体能测试。
报考条件与竞争程度方面,国考对学历、专业、基层工作经历等要求更严格,部分岗位仅面向“应届毕业生”“中共党员”或具有特定专业背景(如法律、计算机、财经类)的考生,且户籍限制较少,面向全国招录,竞争激烈程度更高,热门岗位报录比常达千里挑一,省考则更倾向于本地化招录,部分岗位明确要求“本省户籍”或“本省生源”,对基层工作经历的要求相对宽松,且招录岗位数量更多(尤其是县乡基层岗位),整体竞争压力略低于国考,但省内热门城市(如省会、经济发达地市)的岗位竞争依然激烈。
职业发展与待遇方面,国考岗位多为中央垂直管理单位(如税务、海关、海事等),晋升路径更清晰,薪资待遇全国统一标准,福利保障完善,但工作地点多集中在一线城市或省会,异地派遣可能性较大;省考岗位归属地方政府管理,薪资待遇与地方财政挂钩,经济发达地区(如长三角、珠三角)待遇较高,欠发达地区相对较低,但工作地点更贴近家乡,职业发展受地方经济和政策影响较大,基层岗位可通过遴选等方式晋升至上级机关。
综合来看,国考适合追求职业稳定性、希望参与国家治理或倾向于中央垂直管理部门的考生,而省考则更适合希望在家乡工作、关注地方事务或面向基层发展的考生,考生可根据自身专业背景、职业规划、地域偏好等,选择最适合的考试方向,并通过官方招考公告详细了解岗位要求,科学备考。

相关问答FAQs
-
问:国考和省考可以同时报考吗?
答:可以,国考和省考的招录独立进行,时间不冲突(国考通常在年底,省考多在次年春季),考生只要符合两者的报考条件,可同时报名,但需注意,如果国考和省考的面试时间冲突,需根据自身情况选择;若同时进入面试环节,建议提前与招录单位沟通协调,避免时间冲突影响考试。 -
问:省考联考和独立招考的难度有何不同?
答:省考联考因多省份统一命题,题型和难度相对均衡,侧重对基础知识和通用能力的考察,备考资源更丰富;独立招考省份(如北京、上海、广东等)可自主命题,题型创新性更强,可能结合地方特色(如上海考申论案例分析、广东考科学推理),难度更灵活,对考生的综合能力要求更高,建议考生根据目标省份的历年真题针对性复习。

