法警是国考还是省考,这是许多有志于从事司法警务工作的人经常关心的问题,要准确回答这个问题,需要从法警的编制性质、招录权限、考试组织等多个维度进行分析,法警(全称司法警察)的招录既包括国家公务员考试(国考)也包括各省(自治区、直辖市)组织的公务员考试(省考),具体取决于法警所属的司法机关层级和编制类型,下面将详细展开说明。
我们需要明确法警的法律地位和职责,根据《中华人民共和国人民法院组织法》和《中华人民共和国人民检察院组织法》,人民法院和人民检察院分别设立司法警察,用于维护审判秩序、保障执行安全、预防制止犯罪、保障司法人员及诉讼参与人安全等重要职责,法警是司法机关中不可或缺的执法力量,其身份属于人民警察序列,因此其招录管理必须严格遵循《中华人民共和国公务员法》和《中华人民共和国人民警察法》的相关规定。

从编制性质上看,法警的编制分为中央政法专项编制和地方行政编制(或地方政法专项编制),中央政法专项编制主要分布在最高人民法院、最高人民检察院以及各省级高级人民法院、省级人民检察院,这些单位的法警岗位,其编制由国家统一管理,招录工作通常由国家公务员主管部门(即国家公务员局)会同中央政法机关统一组织实施,因此属于国家公务员考试(国考)范畴,最高人民法院司法警察局、各高级人民法院司法警察总队的部分管理岗位或专业技术岗位,可能会在国考中面向社会公开招录,这类招录的特点是:全国统一报名、统一考试、统一划定合格分数线,报考人员不受户籍所在地限制,竞争范围是全国性的。
而地方各级人民法院和人民检察院,包括中级人民法院、基层人民法院以及对应的人民检察院,其法警岗位的编制主要由各省(自治区、直辖市)党委和政府根据本地政法系统实际需求进行核定和管理,这些法警岗位的招录,通常由各省(自治区、直辖市)的公务员主管部门(如XX省公务员局)会同本省的高级人民法院、省级人民检察院组织实施,因此属于各省(自治区、直辖市)组织的公务员考试(省考)范畴,某市中级人民法院或某县人民法院需要招聘司法警察,就会在该省的公务员招录公告中发布相关职位信息,报考人员一般需满足该省的户籍或生源地要求(部分岗位面向全国或特定区域),考试范围也主要针对本省考生,竞争压力相对集中在省内。
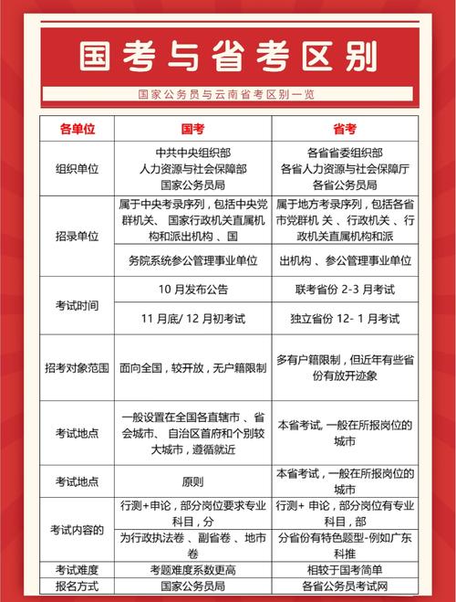
为了更清晰地展示国考法警与省考法警的主要区别,我们可以通过一个表格来对比:
| 对比维度 | 国家公务员考试(国考)招录的法警 | 省级公务员考试(省考)招录的法警 |
|---|---|---|
| 招录单位层级 | 最高人民法院、最高人民检察院、各高级人民法院、省级人民检察院 | 中级人民法院、基层人民法院、对应层级的人民检察院 |
| 编制性质 | 中央政法专项编制 | 地方政法专项编制或地方行政编制 |
| 组织单位 | 国家公务员局、中央政法机关(如最高法、最高检) | 省(自治区、直辖市)公务员主管部门、省级司法机关 |
| 报考范围 | 全国范围内符合条件的考生均可报考 | 通常面向本省(自治区、直辖市)考生,部分岗位放宽户籍 |
| 统一公共科目(《行政职业能力测验》《申论》),部分岗位加试专业科目 | 本省统一公共科目(可能为国考科目或本省自命题),部分岗位加试专业科目(如《公安基础知识》或《司法警察基础知识》) | |
| 竞争激烈程度 | 全国竞争,报考人数多,分数线通常较高 | 省内竞争,报考人数相对较少,分数线因省而异 |
| 岗位特点 | 多为管理岗、专业技术岗,或部分重点地区的法警岗位 | 多为一线执法勤务岗,需求量大,基层岗位多 |
需要注意的是,无论是国考还是省考招录的法警,其基本招录流程是大致相同的,一般包括发布公告、网上报名、资格审查、笔试、面试、体检、体能测评、考察、公示和录用等环节,体能测评是法警招录中必不可少的环节,通常参照《公安机关录用人民警察体能测评项目和标准》执行,对报考者的身体力量、速度、耐力等素质有明确要求,这也是法警岗位区别于普通公务员岗位的重要特点之一。

随着司法体制改革的不断深化,部分地区和层级可能会出现联合招录或专项招录的情况,某些省份可能会根据省内各级司法机关的法警空缺情况,在省考中统一组织招录,再根据考试成绩和报考意愿分配到不同层级的法院、检察院,对于一些特殊岗位,如涉密岗位或专业技术要求极高的法警岗位,也可能采用定向招录或简化招录程序的方式,但这些仍然需要纳入公务员招录的统一框架管理,区别在于组织主体和范围的调整。
对于报考者而言,如何确定自己适合报考国考法警还是省考法警呢?应密切关注国家公务员局官网和各省(自治区、直辖市)公务员主管部门官网发布的招考公告和职位表,职位表会详细列出每个招录单位的具体名称、层级、所属系统、编制性质、招录人数、报考专业、学历学位要求、户籍限制、是否需要加试专业科目以及体能测评标准等关键信息,报考者需要根据自己的学历、专业、户籍、身体条件等实际情况,仔细筛选符合条件的职位,如果你拥有法学或相关专业背景,且希望进入更高层级的司法机关工作,可以重点关注国考中高级人民法院或省级人民检察院发布的法警职位;如果你更倾向于在本地区工作,且符合某省的报考条件,那么省考中各级法院、检察院的法警职位则是主要选择方向。
法警的招录既有国家层面的统一组织(国考),也有各省(自治区、直辖市)的自主组织(省考),这主要取决于法警所属司法机关的层级和编制归属,报考者在选择报考途径时,应充分了解国考与省考在招录范围、岗位特点、竞争程度等方面的差异,并结合自身条件和职业规划做出合理选择,无论通过何种途径招录,成为一名合格的司法警察都需要具备过硬的政治素质、良好的业务能力、强健的体魄和无私奉献的精神,为维护司法公正、保障社会安定贡献力量。
相关问答FAQs:

问题1:报考法警岗位,体能测评的具体项目和标准是什么? 解答: 报考法警岗位的体能测评通常参照《公安机关录用人民警察体能测评项目和标准(暂行)》执行,一般包括以下四个项目:(1)10米×4往返跑:测评速度和灵敏性,男性合格标准≤13"1,女性合格标准≤14"1;(2)1000米跑(男)/800米跑(女):测评耐力,男性合格标准≤4'25",女性合格标准≤4'20";(3)纵跳摸高:测评爆发力,男性合格标准≥265厘米,女性合格标准≥230厘米;(4)俯卧撑(男)/仰卧起坐(女):测评上肢力量或腰腹力量,男性1分钟≥7次,女性1分钟≥8次,具体项目和标准可能因年度或省份略有调整,以招考公告发布的最新通知为准,任一项目不合格即视为体能测评不合格。
问题2:非警校毕业生可以报考法警岗位吗?需要具备哪些特殊条件? 解答: 非警校毕业生是可以报考法警岗位的,法警岗位的招录面向符合《中华人民共和国公务员法》和《中华人民共和国人民警察法》规定条件的所有社会考生,并不局限于警校毕业生,但非警校毕业生报考法警岗位通常需要满足以下特殊条件:(1)年龄要求:一般不超过30周岁(应届硕士、博士研究生可放宽至35周岁);(2)学历要求:通常要求大专及以上学历,部分岗位可能要求本科及以上学历,具体以职位表为准;(3)专业要求:部分岗位可能不限专业,部分岗位可能要求法学、公安学、计算机、医学等相关专业;(4)身体条件:除符合公务员录用通用体检标准外,还需符合人民警察体检特殊标准,如无色盲色弱、无纹身、无影响功能的肢体缺陷等;(5)其他:部分岗位可能要求具有基层工作经历或特定资格证书,但法警岗位对此要求较少,核心是通过体能测评和政审,确保具备履行法警职责的身体素质和政治素养。
