银行金融常识是现代生活中必备的知识体系,它不仅涉及个人理财、信贷决策,还关系到经济运行的基础逻辑,掌握这些常识,能帮助人们在日常生活中做出更明智的财务选择,规避金融风险,同时理解国家宏观经济政策对个人生活的影响,以下从银行基础业务、金融产品、风险管理、政策法规及数字金融五个维度,结合具体案例和表格说明,系统梳理银行金融常识的核心内容。
银行基础业务:个人与企业的金融枢纽
银行最基础的功能是信用中介,通过吸收存款、发放连接资金盈余方与需求方,对个人而言,活期存款和定期存款是最常见的储蓄方式,活期存款流动性高,但利率较低(目前年化利率约0.25%-0.3%);定期存款分为3个月、6个月、1年、3年等期限,利率随期限递增(1年期约1.5%-2%,3年期约2.5%-3%),若提前支取将按活期利率计息,需注意流动性损失成本。

贷款业务中,个人住房贷款是重点,首套房首付比例通常不低于20%,贷款利率以LPR(贷款市场报价利率)为基准,目前5年期以上LPR约为4.2%,银行可根据客户资质上浮或下浮10个基点,企业贷款则分为流动资金贷款(用于日常经营)和固定资产贷款(用于设备购置、项目建设),需提供财务报表、抵押物(如房产、应收账款)或担保。
银行支付结算业务不可或缺,包括转账汇款(同城跨行转账手续费约2-5元,异地转账1万元以下免手续费)、票据业务(如银行承兑汇票,由银行承诺到期付款,企业常用于贸易结算)和银行卡服务(借记卡免年费,信用卡年费可通过刷卡次数减免,但需注意全额还款避免高额利息)。
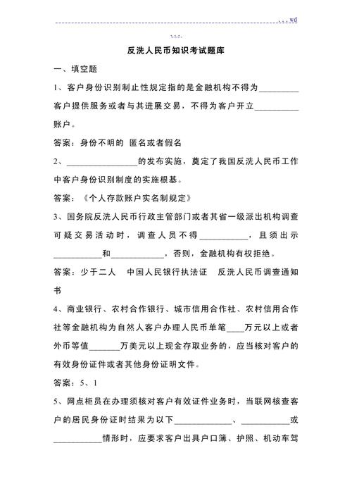
表:个人银行存款与贷款基础对比
| 业务类型 | 特点 | 利率/费率参考 | 注意事项 |
|--------------|---------------------------|--------------------------|-------------------------------|
| 活期存款 | 流动性强,随存随取 | 年化0.25%-0.3% | 适合日常周转资金 |
| 1年期定期 | 期限固定,利率高于活期 | 年化1.5%-2% | 提前支取按活期计息 |
| 住房贷款 | 期限长(最长30年),额度高 | LPR±基点(约4.2%) | 首付比例、征信要求严格 |
| 信用卡分期 | 可消费后分期还款 | 手续费0.6%-1.5%/期 | 分期实际年化利率较高(约15%) |
金融产品:从储蓄到投资的多元化选择
除传统业务外,银行还提供丰富的理财产品,满足不同风险偏好需求,根据《商业银行理财业务监督管理办法》,理财产品按风险等级分为R1(谨慎型)到R5(激进型),R1级主要投资国债、金融债等低风险资产,预期年化收益2.5%-4%;R3级(平衡型)可投资股票、基金等权益类资产(比例不超过30%),预期收益4%-6%,但本金可能波动。

基金代销是银行重要中间业务,包括货币基金(如余额宝,七日年化收益2%-2.5%,流动性高)、债券基金(主要投资国债、企业债,年化收益3%-5%)和股票型基金(高风险高收益,年化收益-10%-20%不等),保险产品方面,银行常销售万能险(保底利率1.75%-2.5%,浮动收益挂钩投资)和分红险(收益不确定,需关注保险保障功能)。
外汇业务涉及结售汇、外汇理财等,个人年度购汇额度为5万美元(等值外币),汇率采用直接标价法(如1美元=7.2人民币),银行通过点差(买卖价差)盈利,通常现汇买入价低于卖出价约20-50个基点。
风险管理:守护资金安全的“防火墙”
金融风险无处不在,个人需重点防范三类风险:信用风险(如贷款逾期影响征信,逾期记录保存5年)、操作风险(如钓鱼网站盗刷银行卡,应开通短信提醒,不点击不明链接)和市场风险(如理财产品净值波动,R3级以上产品需谨慎购买)。
银行自身风险管理通过资本充足率(≥8%,核心资本充足率≥6.5%)、拨备覆盖率(≥150%)等指标监管,以防范系统性风险,个人可通过“信用中国”查询征信报告,每年有2次免费查询机会,若发现逾期错误,可向征信机构提出异议申诉。

政策法规:金融活动的“游戏规则”
金融监管政策直接影响银行产品和服务,存款保险制度下,单个储户在同一家银行的存款本金和利息最高50万元受偿(包括活期、定期、国债等),2026年该制度已覆盖所有吸收存款的银行机构,反洗钱法规要求银行对大额交易(单日现金交易超5万元或外币等值1万美元)和可疑交易进行监测并上报。
利率市场化方面,LPR于2026年取代贷款基准利率,每月20日更新,1年期LPR针对短期贷款,5年期以上针对房贷,市场化程度更高,反映资金真实成本。
数字金融:科技重塑银行服务
近年来,数字金融快速发展,手机银行用户超7亿,功能涵盖转账、理财、贷款全流程,智能客服(如AI语音助手)可解决80%常见问题,人脸识别技术提升开户安全性,区块链技术应用于跨境支付(如跨境人民币结算,到账时间从T+3缩短至T+1),大数据风控则通过分析用户消费、还款记录,实现秒级贷款审批(如网商银行“借呗”)。
相关问答FAQs
Q1:LPR下调后,已办理的房贷利率会立即跟着降吗?
A:不一定,若房贷合同约定“每年1月1日重新定价”,则LPR下调后次年1月1日起执行新利率;若约定“固定利率”或“按贷款发放日LPR定价”,则利率不变,存量房贷客户可向银行申请转换为浮动利率,转换后LPR变动会影响还款额。
Q2:银行理财“破净”是什么意思?投资者该怎么办?
A:“破净”指理财产品净值低于1元(即投资本金亏损),多发生于R3级以上产品(含权益类资产),投资者应首先查看产品说明书,明确投资标的和风险等级;若短期资金不急用,可持有等待市场回升;若风险承受能力低,可选择赎回并转向R1/R2级低风险产品(如结构性存款、货币基金)。
