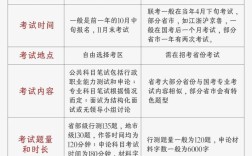
,两者虽然都属于申论考试范畴,但在招录机关、命题方向、考试内容、题型设置、作答要求等方面存在显著差异,理解这些差异有助于考生更有针对性地制定复习计划,提高备考效率,从招录机关和层级来看,国考即中央机关及其直属机构公务员招录考试,招录单位主要...