这是一个非常经典的问题,也是很多考公考编同学的首要困惑。国考和省考没有绝对的“好”与“坏”,只有“适合”与“不适合”。 两者在性质、难度、待遇、发展等方面都有显著差异。
下面我将从多个维度为你进行详细的对比分析,并给出选择建议,希望能帮助你做出最适合自己的决定。

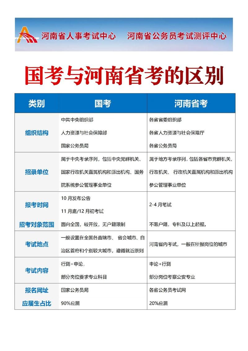
核心区别一览表
| 对比维度 | 国家公务员考试 (国考) | 省级公务员考试 (省考) |
|---|---|---|
| 组织单位 | 中共中央组织部、国家公务员局 | 各省省委组织部、省公务员局 |
| 招考单位 | 中央机关及其直属机构(如外交部、发改委、海关、税务、银保监会等) | 省、市、县、乡四级机关,以及省属垂直单位(如省税务局、监狱管理局等) |
| 招考范围 | 面向全国,符合条件的均可报考 | 主要面向本省(市、自治区)户籍或生源,部分岗位面向全国 |
| 考试时间 | 固定在每年10月报名,11月底或12月初考试(2026年因疫情延期至1月) | 时间不固定,多在上半年(3-4月),各省联考时间一致,也有单独招考的省份(如北京、上海) |
| 考试科目 | 《行政职业能力测验》+《申论》 部分特殊岗位加试专业科目(如银保监会、证监会、外交部等) |
《行政职业能力测验》+《申论》 部分省份在《申论》上会分A、B、C、D...类,考察方向不同 |
| 考试难度 | 整体难度更高 行测题量更大、时间更紧 申论材料更宏观、理论性更强 报考者水平参差不齐,竞争激烈 |
整体难度略低 行测题量适中 申论材料更接地气,结合本省实际 竞争激烈程度因地域和岗位而异 |
| 发展前景 | 平台高,天花板高 晋升渠道相对规范,职业发展路径清晰,有机会进入国家核心权力部门,社会认可度极高 |
路径多,接地气 更贴近地方民生,直接参与地方治理,晋升速度可能更快(尤其在基层),但天花板相对较低 |
| 薪资待遇 | 全国统一标准,相对稳定 受中央财政拨款,福利待遇有保障,但一线城市生活压力可能较大 |
与地方经济挂钩,差异较大 经济发达省份(如江浙粤)待遇优厚,甚至超过国考;欠发达地区则相对较低 |
| 工作地点 | 主要在北京,部分岗位派驻全国或驻外 | 在本省范围内,可报考省直、市直、县直、乡镇等不同层级的岗位 |
| 宏观性、政策性强,负责国家法律法规、政策的制定、执行和监督 | 具体性、执行性强,负责本省/市/县的具体行政事务、民生服务和政策落实 |
深度解析与选择建议
如果你追求“平台”和“长远发展”
优先选择国考。
- 平台优势: 国考的岗位,尤其是中央部委、核心机关,能为你提供一个极高的平台,在这里工作,你能接触到国家层面的政策制定、宏观规划和战略研究,视野和格局会远超地方,这对于个人能力的锻炼和履历的增色是巨大的。
- 职业天花板: 在国考体系内,只要你能力出众、踏实肯干,职业发展路径非常清晰,晋升的机会和空间相对更大,长远来看更容易达到较高的行政级别。
- 社会认可度: “中央部委”的头衔本身就具有极强的光环效应,家人、朋友、社会都会给予极高的认可。
适合人群:
- 有志于进入国家核心部门,为国家发展贡献力量的“理想主义者”。
- 不畏惧激烈竞争,自身学习能力和综合素质非常强的“学霸”。
- 对工作地点在北京没有抵触,甚至向往的。
如果你追求“稳定”和“生活平衡”
优先选择省考,特别是经济发达地区的省考。
- 地域灵活性: 省考最大的优势在于你可以选择在自己熟悉或向往的城市工作,无论是想留在家乡,还是去江浙沪、广东等经济发达地区,都有机会。
- 待遇优厚: 像浙江、江苏、广东等省份的公务员,其薪资待遇、各类补贴、福利水平在全国都名列前茅,甚至超过了很多国考岗位,在这些地方工作,既能获得稳定,又能有体面的收入和生活质量。
- 工作压力: 部分省直或市直岗位的工作节奏和压力可能比中央部委要小一些,更容易实现工作与生活的平衡。
适合人群:

- 希望离家近,或在特定城市(如家乡、省会、沿海发达城市)定居的。
- 对薪资待遇有较高要求,希望过上更舒适生活的。
- 追求稳定,希望工作压力相对可控的。
如果你追求“上岸”成功率
建议“国考省考,两手准备”,但策略上可以侧重。
- 先省考,后国考: 省考(尤其是联考)通常在上半年,国考在下半年,对于应届生或首次备考的同学来说,可以先参加省考作为“练兵”,积累考试经验,感受考场氛围,即使没上,也能为下半年的国考打下坚实基础。
- 关注岗位限制: 无论是国考还是省考,都要学会“捡漏”,那些专业限制严格、要求“中共党员”、有基层工作经历、面向“服务基层项目人员”的岗位,竞争压力会小很多,选择限制条件多的岗位,能大大提高你的进面概率。
- 不要“好高骛远”: 不要只盯着那些“三不限”(不限专业、不限户籍、不限政治面貌)的热门岗位,那些往往是“千军万马过独木桥”,一个偏远地区的乡镇岗位,只要你能接受,上岸几率会大很多。
给不同人群的具体建议
-
应届毕业生:
- 优势: 可选择岗位最多(国考、省考都有大量应届生岗位),学习能力强,时间充裕。
- 建议: 两手抓! 上半年参加省考,下半年冲刺国考,把国考当作“终极目标”,把省考当作“保底选择”,可以关注选调生考试,这是为应届生量身定制的“优中选优”的渠道。
-
在职人员:
- 优势: 目标明确,对工作和社会有更深刻的理解,自制力强。
- 建议: 精准定位。 仔细分析自己的专业、工作经历和未来规划,如果想去核心部门,就全力冲刺国考;如果想在本地生活得更好,就主攻省考,时间精力有限,不建议“广撒网”,集中火力攻克一个目标。
-
往届生/社会人员:
(图片来源网络,侵删)- 优势: 心态更成熟,对职业规划更清晰。
- 建议: 务实选择。 重点关注省考岗位,尤其是那些有户籍或工作经验限制的岗位,竞争压力会小很多,可以关注各地的人才引进计划,有时待遇和平台都很好,竞争却比公考小。
- 想上“天”,去国考: 追求高平台、高起点、长远发展,不惧竞争。
- 想入“地”,去省考: 追求好生活、高待遇、地域灵活,务实求稳。
无论选择哪条路,“打铁还需自身硬”,公务员考试的本质是一场选拔人才的竞争,笔试分数是硬通货,与其在“国考好还是省考好”之间反复纠结,不如静下心来,认真复习,提升自己的实力,当你足够优秀时,选择的主动权才会真正掌握在自己手中。
祝你备考顺利,成功上岸!
