长城知识网

  • 省考公务员能否参加国考?两者考试内容与机会有何关联?

    省考公务员能否参加国考?两者考试内容与机会有何关联?

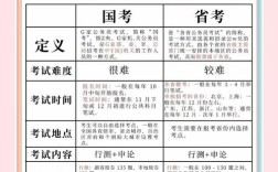
    省考公务员能考国考吗,这是许多考生在职业规划中经常困惑的问题,从政策规定、考试性质、时间安排、报名条件等多个维度来看,省考和国考之间并非完全对立,而是存在一定的关联性和可选择性,需要明确的是,国家公务员考试(简称“国考”)和各省公务员考试(...

    2026-01-04
    44 0 0
  • 1 / 1
  • 1